level 1
1abc685
楼主
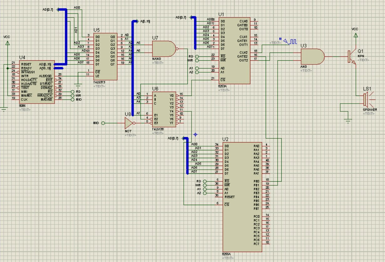
请问为什么我的8253out端口是灰色的啊?代码如下:INIT_T2 EQU 0B6H
T2 EQU 0E4H
CP_T EQU 0E6H
PB EQU 0F2H
CP_P EQU 0F6H
STACK SEGMENT
DW 256 DUP(0)
STACK ENDS
DATA SEGMENT
F DW 2 DUP(262,294,330,262)
DW 2 DUP(330,349,392)
DW 2 DUP(392,440,392,349,330,262)
DW 2 DUP(294,196,262),0
T DB 8 DUP(2)
DB 2 DUP(1,2,3)
DB 12 DUP(1)
DB 6 DUP(2)
DB 10 DUP(2)
DATA ENDS
CODE SEGMENT
ASSUME CS:CODE,DS:DATA
MAIN PROC FAR
START:MOV AX,DATA
MOV DS,AX
MOV ES,AX
MOV DX,CP_P
MOV AL,80H
OUT DX,AL
MOV AL,INIT_T2
OUT CP_T,AL
IN AL,PB
OR AL,3
OUT PB,AL
MOV SI,OFFSET F
MOV DI,OFFSET T
J:MOV DX,12H
MOV AX,34DCH
DIV WORD PTR [SI]
MOV DX,T2
OUT DX,AL
MOV AL,AH
OUT DX,AL
MOV BX,[DI]
CALL DELAY
ADD SI,2
INC DI
CMP [SI],0
JNE J
IN AL,PB
AND AL,0FCH
OUT PB,AL
MOV AH,4CH
INT 21H
MAIN ENDP
DELAY:
DEC BX
JNZ DELAY
RET
CODE ENDS
END START

2018年06月20日 05点06分
1
T2 EQU 0E4H
CP_T EQU 0E6H
PB EQU 0F2H
CP_P EQU 0F6H
STACK SEGMENT
DW 256 DUP(0)
STACK ENDS
DATA SEGMENT
F DW 2 DUP(262,294,330,262)
DW 2 DUP(330,349,392)
DW 2 DUP(392,440,392,349,330,262)
DW 2 DUP(294,196,262),0
T DB 8 DUP(2)
DB 2 DUP(1,2,3)
DB 12 DUP(1)
DB 6 DUP(2)
DB 10 DUP(2)
DATA ENDS
CODE SEGMENT
ASSUME CS:CODE,DS:DATA
MAIN PROC FAR
START:MOV AX,DATA
MOV DS,AX
MOV ES,AX
MOV DX,CP_P
MOV AL,80H
OUT DX,AL
MOV AL,INIT_T2
OUT CP_T,AL
IN AL,PB
OR AL,3
OUT PB,AL
MOV SI,OFFSET F
MOV DI,OFFSET T
J:MOV DX,12H
MOV AX,34DCH
DIV WORD PTR [SI]
MOV DX,T2
OUT DX,AL
MOV AL,AH
OUT DX,AL
MOV BX,[DI]
CALL DELAY
ADD SI,2
INC DI
CMP [SI],0
JNE J
IN AL,PB
AND AL,0FCH
OUT PB,AL
MOV AH,4CH
INT 21H
MAIN ENDP
DELAY:
DEC BX
JNZ DELAY
RET
CODE ENDS
END START

