长丰城关于装修的N个问题
长丰城吧
全部回复
仅看楼主
level 6
如题! 首先是装修需要去物业办理的手续问题,其次是做闭水试验等问题。在这里一一收集回复。
2018年06月13日 13点06分 1
level 6
办理装修手续需带的材料:
1.业主本人: 带身份证;装修公司负责人、装修设计图纸、施工人员身份证复印件、安置协议书、银行卡。
2.非业主本人:带办理装修委托书、装修公司负责人、装修设计图纸、施工人员身份证、复印件、安置协议书、银行卡。
2018年06月13日 14点06分 2
level 6
装修联系H2的物业客服中心
如图所示
2018年06月13日 14点06分 3
level 6
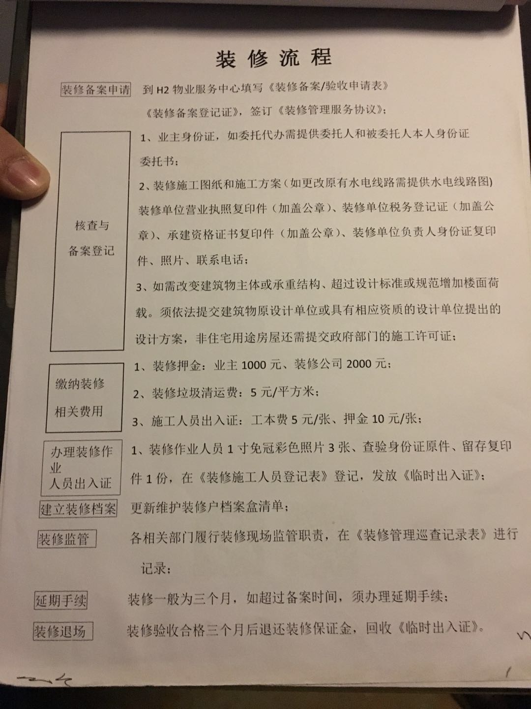
装修流程
2018年06月13日 14点06分 4
level 6
装修流程2
2018年06月13日 14点06分 5
level 6
收费标准
2018年06月13日 14点06分 6
level 6
户内燃气管安装注意事项
2018年06月13日 14点06分 8
level 6
阳台是否可以封闭?
为了外立面的协调统一,物业公司会根据本项目具体情况,(要求)规定封闭阳台的材料、款式、颜色,(推荐)指定有质量保证、价格合理的施工单位进入小区供业主选择。具体情况待装修时到管理处进行详细查询。
2018年06月13日 14点06分 9
level 6
阳台外可否安装伸缩晾衣架?
由于安装外置晒衣架会带来高空坠物(如晒衣架被大风吹落)等不安全因素,同时影响建筑物的外观,业主在装修时请安装室内晒衣架。
2018年06月13日 14点06分 10
level 6
安装防盗网有什么要求?
根据《防盗网安装新规定》,要求防盗网安装不能突出建筑立面,应安装在窗扇内侧;防盗网设计要留逃生口、安装防盗锁具;同一幢建筑应采用相近材料、色彩、式样产品;新建住宅原则上不允许设置防盗网。其中阳台、外走廊及其栏杆上不得设置防盗网,确需安全防护的,可安装不影响市容景观的、钢丝直径不大于2mm的隐形防盗网,或在其进出的门框处设置防盗门或栏栅。此外,要求防盗网应当安装在窗扇内侧,并设活动式栏网或不少于一个可以供人员安全疏散的活动口。
2018年06月13日 14点06分 11
level 6
户内结构是否可以改动?
户内的非承重墙可以改动,但任何改动之前都需要得到物业公司的批准。
2018年06月13日 14点06分 12
level 6
可视对讲机、配电箱、宽频、电话接口、电视插口、煤气管道可否移动?
配电箱、燃气管道不可移动,其他项目不可私自移动,如需改动需到管理处申请,由专业公司现场指导或施工。
2018年06月13日 14点06分 13
level 6
厨房的煤气管道是否可以更改,是否可以藏在橱柜里面?
煤气管道原则上可以更改,但需要报燃气公司审批并由燃气公司有资质的单位施工。倘若燃气公司确定满足通风的情况下,可以将管道藏在橱柜内。
2018年06月13日 14点06分 14
level 6
装修期间如何控制人员出入?
装修工人凭证件出入,装修工人和装修车辆从地下专门通道出。
2018年06月13日 14点06分 15
level 6
空调如何安装?
安装空调前需通知服务中心,外机应放置在预留机位内,切勿随意更改位置或另装机于外墙的其它位置;空调铜管需通过设计预留的穿墙孔进入室内,不得另外打孔走管;冷凝水管必须插入专用排水管道;
2018年06月13日 14点06分 16
1 2 3 尾页