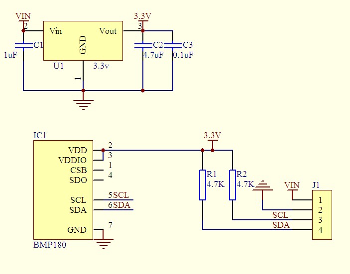
谁有bmp180压力传感器的电路原理图啊 跪求
proteus吧
全部回复
仅看楼主
level 1
◆后来呢丶😘
楼主
谁有bmp180压力传感器的电路原理图啊 跪求
2018年05月31日 12点05分
1
level 1
小林觉☞
2019年06月08日 13点06分
2
花焱iii
这个在proteus里怎么找啊0.0
2019年12月25日 08点12分
小林觉☞
我是按照说明书自己画的,我库里没有
2020年01月20日 04点01分
1