求解,极为简单的电路
multisim吧
全部回复
仅看楼主
level 5
十里扬州路🌈
楼主
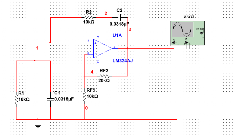
为什么输出波形为一条直线呢?
2018年05月24日 14点05分
1
level 5
十里扬州路🌈
楼主
2018年05月24日 14点05分
2
level 5
十里扬州路🌈
楼主
@贴吧用户_00X1aW4
2018年05月24日 14点05分
4
十里扬州路🌈
@放肆吶喊
你说的对
2018年06月11日 09点06分
level 5
十里扬州路🌈
楼主
发了3次链接都被吞了
2018年05月24日 14点05分
7
level 5
十里扬州路🌈
楼主
弄成照片试试
/s/1HD_B7e4jeHuiXD7NLvAKaA
2018年05月24日 14点05分
9
level 3
推理能手♤
你这连个vcc都没有,怎么驱动电路
2018年05月24日 16点05分
10
十里扬州路🌈
324multisim默认接了正负15伏电压的。
2018年05月25日 00点05分
十里扬州路🌈
啊,是的。你说的对,确实要接上正负电压,但是书上说默认接,可能是软件版本问题吧。
2018年05月25日 04点05分
level 9
Leey🌵
4管脚和11管脚接电源
2018年05月25日 01点05分
12
十里扬州路🌈
试了一下,接上了也没有作用
2018年05月25日 02点05分
Leey🌵
回复 shtsjtu :Rf略大于输入电阻的两倍才能起振,刚好两倍不行
2018年05月25日 03点05分
Leey🌵
就是你这电路的RF2应该略大于你电路中的RF1的两倍
2018年05月25日 03点05分
十里扬州路🌈
@Leey🌵
正解了,谢谢谢谢谢
2018年05月25日 04点05分
level 9
Leey🌵
给你个我做的吧,电阻电容这些值自己可调节,符合起振条件及自己振荡就行
2018年05月25日 03点05分
13
十里扬州路🌈
ok
2018年05月25日 04点05分
瀏曹
老哥,你这个示波器怎们接呀,
2018年06月06日 14点06分
Leey🌵
回复 瀏曹 :示波器A,B俩通道,每个通道两根线,左边那根线是接你要测波形的地方,右边那根线接地或直接不接任何东西
2018年06月06日 16点06分
level 5
十里扬州路🌈
楼主
本帖已结,是因为rf1和rf2比例问题,然后正负要接上12伏电压。
感谢小伙伴们的帮助
2018年05月25日 04点05分
14
十里扬州路🌈
@KingLi°
@推理能手♤
2018年05月25日 04点05分
1