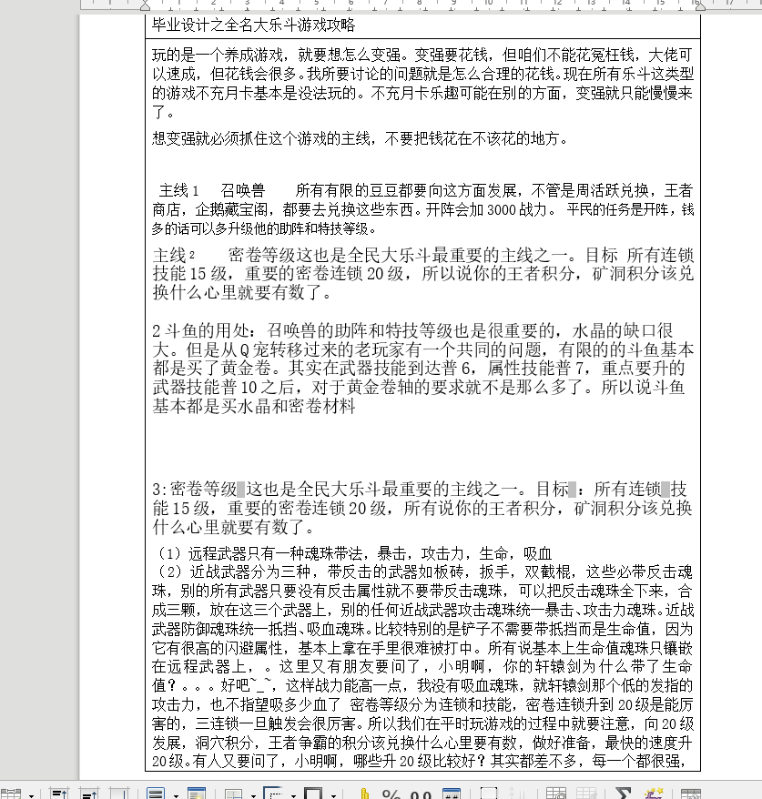
小程序一区有快六级得帮派要卖得话请找我
全民大乐斗吧
全部回复
仅看楼主
level 11
打不过不要怪打野
楼主
2018年05月12日 12点05分
1
level 9
玖月落寞
2018年05月12日 12点05分
2
level 12
桜花◎圆环
星陨阁帮身上纹 掌声送给社会人
2018年05月12日 13点05分
3
level 12
夜在梦中失眠
2018年05月12日 13点05分
4
level 11
晚上你好😈
2018年05月12日 15点05分
5
level 10
飘洒那花香
2018年05月12日 23点05分
7
level 8
名字长了就是美
多钱
2018年05月12日 23点05分
8
level 7
墨袖qingyi
敬业一点,全民大乐斗,不是全名,这么业余攻略就没人花钱买了。
2018年05月13日 10点05分
10
level 7
笑笑吧好smile
氺一下
2018年05月17日 06点05分
11
1