level 11
wait1210day
楼主
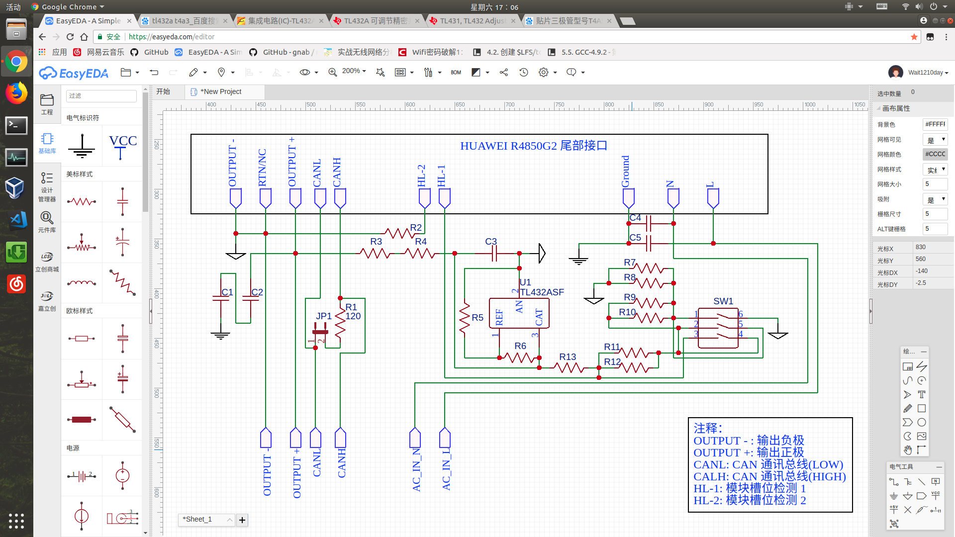
之前发帖拆了华为的 R4850G2 电源,但没有详细地说明启动方法。然后呢,本人又通过某宝找到了这款电源的尾插,发现这电源的槽位检测(即启动引脚)远比网上流传的接线方法要复杂。于是在此分享一下,顺便填下那个帖子开的坑![[滑稽]](/static/emoticons/u6ed1u7a3d.png)
首先看看网络上的启动方法:

然后是楼主通过抄板尾插电路得到的启动方法

2018年05月05日 09点05分
1
首先看看网络上的启动方法:

然后是楼主通过抄板尾插电路得到的启动方法
