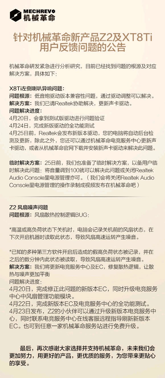
看到机械革命吧里发出公告了,对z2和x8ti的问题解决办法
笔记本吧
全部回复
仅看楼主
level 9
活宝龙喆
楼主
看到机械革命吧里发出公告了,对z2和x8ti的问题解决办法
2018年04月19日 03点04分
1
吧务
level 15
rkbdzd
萌新觉得挺好的
2018年04月19日 03点04分
2
level 14
陌上花早
emmm革命还是用心了
2018年04月19日 03点04分
3
活宝龙喆
是啊
2018年04月19日 04点04分
level 15
迷死他撒旦😈
都是小毛病,没啥,上船两年的我感觉毫无波动
2018年04月19日 03点04分
4
level 9
活宝龙喆
楼主
2018年04月19日 04点04分
5
level 11
wujiakang1
这革命的服务变好了
2018年04月19日 04点04分
6
level 7
贴吧用户_0QJZK1U
用心了,难道是因为我下单z2的原因么
2018年04月19日 04点04分
7
活宝龙喆
大概是
2018年04月19日 04点04分
level 10
不会℃
咦你不就是校园大屎吗
2018年04月19日 04点04分
8
level 3
行走的BBQ
今天凌晨2点多官方发了帖子,但是貌似晚上吧务给删了,这吧真是越来越没法呆了
2018年04月19日 04点04分
9
level 12
江上的幻影
毕竟小厂,小毛病确实不少
2018年04月19日 05点04分
10
level 9
活宝龙喆
楼主
2018年04月19日 05点04分
11
level 9
活宝龙喆
楼主
2018年04月19日 06点04分
12
level 9
活宝龙喆
楼主
dd
2018年04月19日 08点04分
14
1