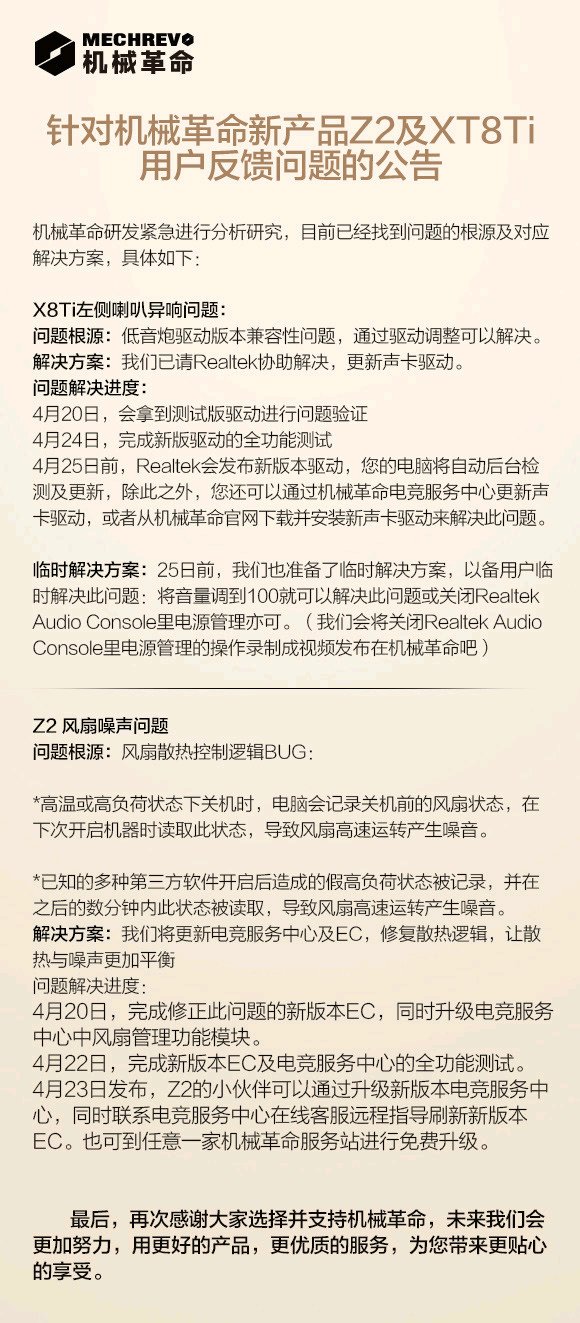
根据这两天所反应的情况,给出的解决办法
机械革命吧
全部回复
仅看楼主
level 12
活宝龙喆
楼主
根据这两天所反应的情况,给出的解决办法
2018年04月19日 02点04分
1
level 7
包子里加奶😳
EC是什么?
2018年04月19日 06点04分
2
-孤独只为相伴
貌似是很高端的东西
2018年04月19日 07点04分
level 12
活宝龙喆
楼主
不太懂
2018年04月19日 07点04分
3
1