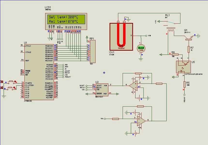
有没有那个大神知道OVEN的工作原理嘛:::急急急
proteus吧
全部回复
仅看楼主
level 3
慕尼黑的初雪☜
楼主
有没有那个大神知道OVEN的工作原理嘛:::急急急
2018年04月12日 12点04分
1
1