重罚!恒大前锋阿兰遭足协禁赛8场 罚款5.6万
重庆城足球俱乐部吧
全部回复
仅看楼主
level 11
天蝎座💢 楼主
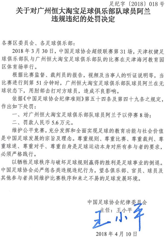
4月10日,中国足协终于开出重磅罚单,广州恒大前锋阿兰因为在联赛中肘击对手被禁赛8场,罚款5.6万。
  在中超第4轮广州恒大客场1-0战胜天津权健的比赛中,恒大前锋阿兰因蓄意肘击权健后卫刘奕鸣而被主裁判直接出示红牌罚下。
  阿兰是本赛季第一个“严重违纪”的队员,对他的处罚或将成为2018赛季的纪律风向标。
2018年04月10日 12点04分 1
1