NE555时钟电路MOS管无线供电设计问题
zvs吧
全部回复
仅看楼主
level 14
keyclone
楼主
这是原来的设计图
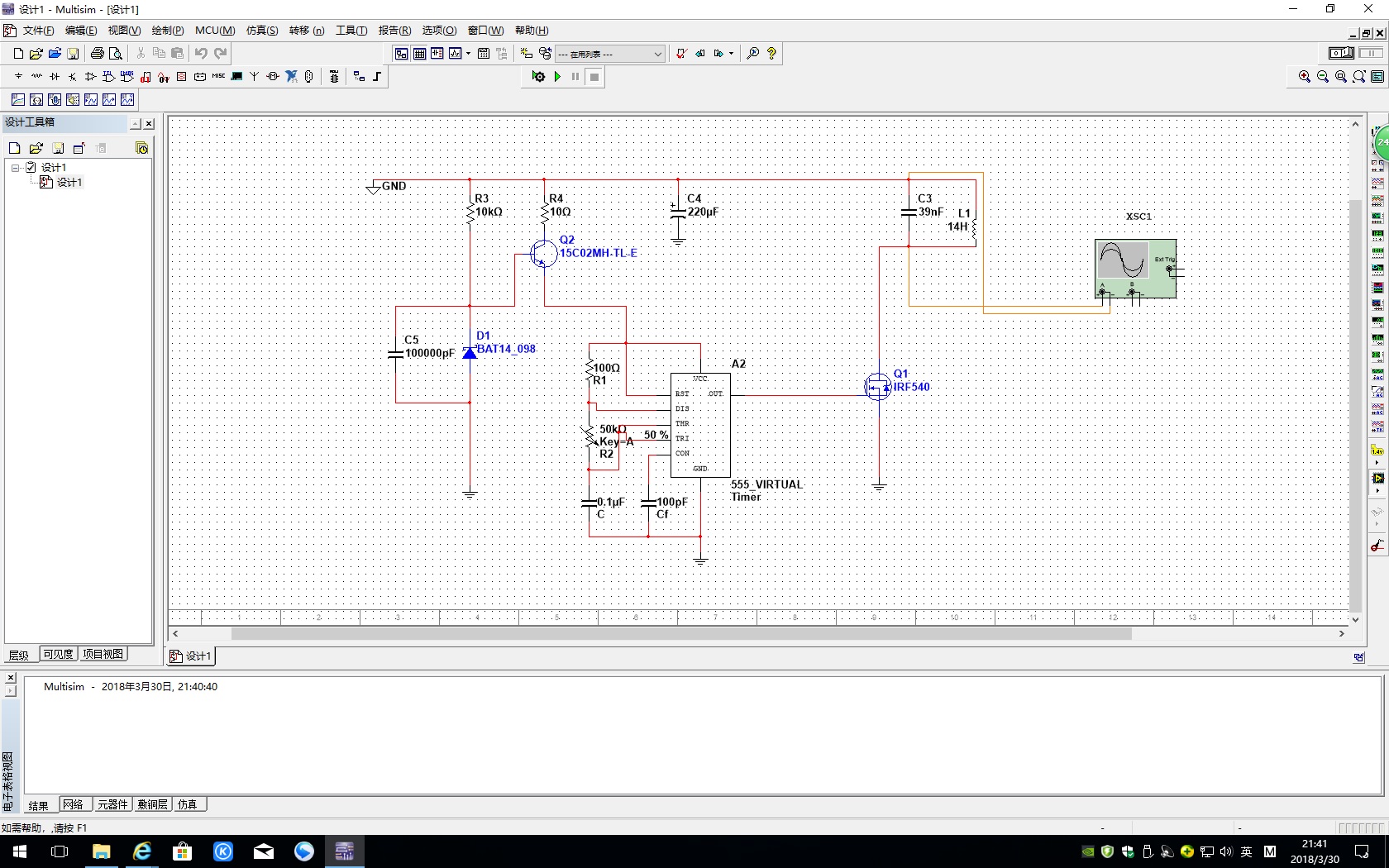
这是我改动的图,想用NE555,和IRF540N代替上面的不明时钟电路和MOS管
问题是刚开始正常,才工作了一会IRF540N就发烫,频率也发生变化了,而我不会用软件模拟,想请教懂的人,MOS管为何会发烫,功率太大?
2018年03月30日 13点03分
1
level 10
下知物理▫
加一个图腾
2018年03月30日 13点03分
2
level 10
下知物理▫
如果有tc4422高速m os驱动器的话,那会更好。
2018年03月30日 13点03分
3
level 10
下知物理▫
应该是功率管没有完全开通,在g和s之间加一个10k以上的电阻,为了泄放结电容的电压,在mos管gs之间加上大于电源电压12V的电压就可以完全开通
2018年03月30日 13点03分
4
keyclone
加10K以上的电阻能理解,但为了泄放结电容的电压,在mos管gs之间加上大于电源电压12V的电压就可以完全开通,是啥意思?我电源是24V,如何才能在加上12V?
2018年03月30日 13点03分
myblock_mc
应该是没有完全关断,纠错。
2020年01月27日 16点01分
myblock_mc
频率调高点,或者线圈多几圈,场效应管不在工作状态或者过载了,我也遇到过 ,一般场效应管不适合过高频率,无线输电建议1MHZ以上频率
2020年01月27日 17点01分
level 10
下知物理▫
还有谐振做好了吗?
2018年03月30日 13点03分
5
level 10
下知物理▫
你这个管子没有完全开通了,当然有损耗。
2018年03月30日 13点03分
6
level 10
下知物理▫
有4422吗?
2018年03月30日 13点03分
7
keyclone
4422是啥,我没学过电子,我是学化学的,网上查到是高速mos驱动IC我没有,
2018年03月30日 13点03分
下知物理▫
@keyclone
你会用图腾吗?
2018年03月30日 13点03分
keyclone
不会
2018年03月30日 13点03分
level 10
下知物理▫
我可以先帮你模拟
2018年03月30日 13点03分
8
level 10
下知物理▫
2018年03月30日 13点03分
9
贴吧用户_036KEZS
你这个是什么应用啊?
2020年06月13日 16点06分
level 10
下知物理▫
模拟了一下大概谐振了,应该是,管没有完全开通。
2018年03月30日 13点03分
10
keyclone
如何才能完全开通?G和S之间加电阻?
2018年03月30日 13点03分
level 10
下知物理▫
2018年03月30日 13点03分
11
阿肆04
这不是那个抽奖示波器的作死大神吗
2018年03月31日 04点03分
myblock_mc
伊朗作死哥,哔哩哔哩搜罗兹有转载
2020年01月27日 17点01分
level 13
℧¹²
为啥要在c级串电阻
2018年03月30日 13点03分
12
lyr200761
个人认为是借助变化的电流激发LC振荡,来增加阻抗,这样可以更好抑制峰值电流
2022年08月07日 14点08分
level 10
下知物理▫
那个是限流的
2018年03月30日 13点03分
13
level 10
下知物理▫
我也不太懂,伤愁
2018年03月30日 13点03分
14
level 14
keyclone
楼主
我有MULTISIM13但完全不会用,只能乱画,也不会模拟
2018年03月30日 13点03分
15
下知物理▫
大哥,上面的那个是24V。
2018年03月30日 13点03分
keyclone
这图是我瞎画的
2018年03月30日 14点03分
1
2
尾页