level 3
ying21314
楼主
为了体现公开、公正和民主监督的原则,佛山市顺德区伦教永丰建业五金弹簧厂现将下列建设项目竣工环境保护自主验收的相关内容予以公示,公示时间为2018年3月26日-2018年4月20日(共20个工作日),公示期间,任何单位或个人如对公示项目存在异议,可通过来电、来信反映问题,佛山市顺德区伦教永丰建业五金弹簧厂将对所反映的问题进行核实和处理,并作为环保自主验收依据之一。
公示单位:佛山市顺德区伦教永丰建业五金弹簧厂
联系地址:佛山市顺德区伦教永丰工业区工业南路
联系电话:
13928298839
佛山市顺德区伦教永丰建业五金弹簧厂根据《建设项目环境保护管理条例》和《建设项目竣工环境保护验收暂行办法》,依照国家有关法律法规、建设项目竣工环境保护验收技术规范、项目环境影响报告和审批部门审批决定等要求组织本项目验收。项目主要情况如下
一、项目建设基本情况
佛山市顺德区伦教永丰建业五金弹簧厂建设项目位于佛山市顺德区伦教永丰工业区工业南路,本项目投资总额 19 万元,经营方式主要是产销加工;占地面积为 310㎡,经营面积为 310 ㎡。
项目于2002年9月09日取得《顺德区建设项目环境影响报告批准证》(伦20020333),环评审批内容弹簧机6台,冲压机5台,调形机3台。
二、工程变动情况
项目实际建设情况与登记表审批时一致,未发生重大变动。
三、环保保护措施落实情况
1、监测期间的生产工况
监测期间,该企业生产正常,生产负荷达到75%以上,满足验收监测技术规范要求。
2、废水
项目外排废水为员工生活污水,厂区不设饭堂及宿舍,生活污水来自员工洗手和冲厕废水,经独立生活污水处理设施处理后排至附近内河涌。
2、废气
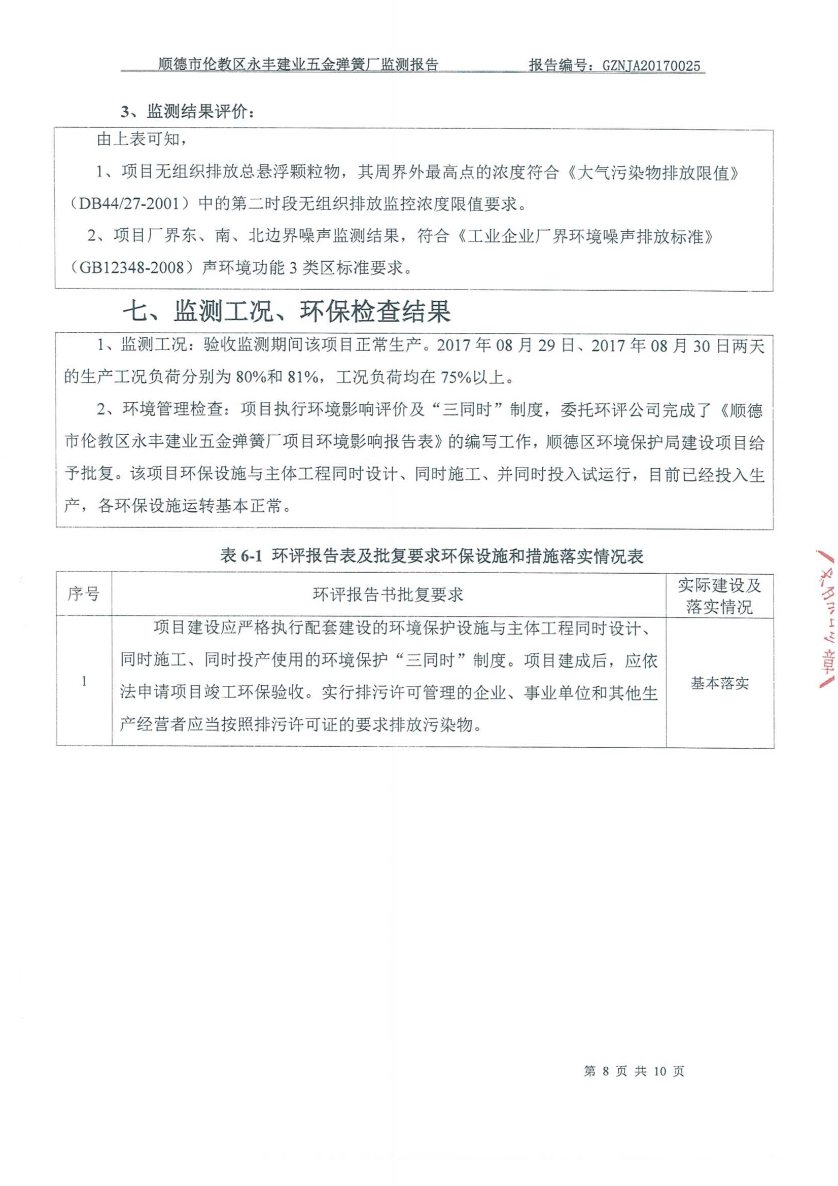
项目废气为生产设备正常运行时产生的粉尘废气,污染因子均为颗粒物,通过车间门窗无组织排放。经监测,项目无组织排放的颗粒物厂界浓度达到广东省地方标准《大气污染物排放限值》(DB 44/27-2001)第二时段无组织排放浓度限值要求。
3、噪声
项目经过降噪处理,厂界噪声达到《工业企业厂界环境噪声排放标准》(GB12348-2008)中的3类标准要求。
4、固废
危险**存放场所已规范,废机油等危险**统一收集后交由资质的单位进行处理。
5、总量控制结论
项目无总量控制指标要求。
四、项目建设对环境的影响
项目生产过程对周围环境产生污染的主要为加工生产时产生的粉尘,污染因子均为颗粒物执行广东省地方标准《大气污染物排放限值》(DB44/27-2001)第二时段无组织排放监控浓度限值;厂界环境噪声执行《工业企业厂界环境噪声排放标准》(GB12348-2008)3类标准,项目产生的污染未对周围环境产生明显影响。
五、验收结论
项目执行了环保“三同时”制度,落实了污染防治措施;根据现场检查、验收监测及项目竣工环境保护验收报告结果,项目基本满足环评及批复要求,因此项目可以通过竣工环境保护自主验收。
佛山市顺德区伦教永丰建业五金弹簧厂
附图:验收监测报告表



















2018年03月26日 08点03分
1
公示单位:佛山市顺德区伦教永丰建业五金弹簧厂
联系地址:佛山市顺德区伦教永丰工业区工业南路
联系电话:
13928298839
佛山市顺德区伦教永丰建业五金弹簧厂根据《建设项目环境保护管理条例》和《建设项目竣工环境保护验收暂行办法》,依照国家有关法律法规、建设项目竣工环境保护验收技术规范、项目环境影响报告和审批部门审批决定等要求组织本项目验收。项目主要情况如下
一、项目建设基本情况
佛山市顺德区伦教永丰建业五金弹簧厂建设项目位于佛山市顺德区伦教永丰工业区工业南路,本项目投资总额 19 万元,经营方式主要是产销加工;占地面积为 310㎡,经营面积为 310 ㎡。
项目于2002年9月09日取得《顺德区建设项目环境影响报告批准证》(伦20020333),环评审批内容弹簧机6台,冲压机5台,调形机3台。
二、工程变动情况
项目实际建设情况与登记表审批时一致,未发生重大变动。
三、环保保护措施落实情况
1、监测期间的生产工况
监测期间,该企业生产正常,生产负荷达到75%以上,满足验收监测技术规范要求。
2、废水
项目外排废水为员工生活污水,厂区不设饭堂及宿舍,生活污水来自员工洗手和冲厕废水,经独立生活污水处理设施处理后排至附近内河涌。
2、废气
项目废气为生产设备正常运行时产生的粉尘废气,污染因子均为颗粒物,通过车间门窗无组织排放。经监测,项目无组织排放的颗粒物厂界浓度达到广东省地方标准《大气污染物排放限值》(DB 44/27-2001)第二时段无组织排放浓度限值要求。
3、噪声
项目经过降噪处理,厂界噪声达到《工业企业厂界环境噪声排放标准》(GB12348-2008)中的3类标准要求。
4、固废
危险**存放场所已规范,废机油等危险**统一收集后交由资质的单位进行处理。
5、总量控制结论
项目无总量控制指标要求。
四、项目建设对环境的影响
项目生产过程对周围环境产生污染的主要为加工生产时产生的粉尘,污染因子均为颗粒物执行广东省地方标准《大气污染物排放限值》(DB44/27-2001)第二时段无组织排放监控浓度限值;厂界环境噪声执行《工业企业厂界环境噪声排放标准》(GB12348-2008)3类标准,项目产生的污染未对周围环境产生明显影响。
五、验收结论
项目执行了环保“三同时”制度,落实了污染防治措施;根据现场检查、验收监测及项目竣工环境保护验收报告结果,项目基本满足环评及批复要求,因此项目可以通过竣工环境保护自主验收。
佛山市顺德区伦教永丰建业五金弹簧厂
附图:验收监测报告表


















