电动方程式大赛的新晋强者,DS E-TENSE FE 19惊艳亮相
fe吧
全部回复
仅看楼主
level 1
精品车库 楼主
DS自2015-2016赛季至今,积极参与每一届国际汽联电动方程式锦标赛(后称“FE”),而在即将来临的第五赛季(2018/2019)竞赛中,DS将是国际汽联批准的法国唯一造车单位,届时它将向
车迷
展示其新一代纯电动单座赛车——DS E-TENSE FE 19。DS汽车也将用这款最新得意之作,向FE发起挑战。
2018年03月08日 03点03分 1
level 1
精品车库 楼主
作为竞赛利器,DS Performance部门所研发的节能技术车型,三年内已在全球各地举行的比赛中获得4次冠军,并且连续10次登上领奖台。2018年3月7日,这款独一无二的、身披亚黑色+金色战衣的DS E-TENSE FE 19将走上展示台,届时,前往法国DS WORLD(位于弗朗索瓦一世33号街)的观众将有机会抢先感受DS E-TENSE FE 19所散发的独特魅力。
随着新技术和新规范的落实执行,各参赛单位都尽可能地展示各自独特的造车技艺。因此,DS选择用这款先锋车型,迎接全新的FE挑战。预计到了2018年末,第二代赛车将占据比赛舞台的中心地位,而即将到来的FE第五赛季将标志着这个新时代的开始。
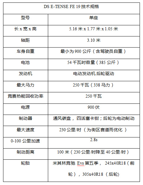
DS E-TENSE FE 19除了搭载全面改进的底盘和能减小阻力的空气动力学套件之外,还取消了后翼板设计。这款单座赛车还重新装载新电池和新轮胎,并配备一个“光环”状驾驶舱头部保护设施。
同时,结合三年的FE参赛经验,设计师完全颠覆并设计出全新的DS Performance驱动模块,它的全新电机 DS E-MOTOR 19 采用优化过的热能回收系统,除此以外,DS E-TENSE FE 19重新设计了全新的传动系统、全新的后悬架布置、全新的冷却系统、全主动式刹车系统,以及一些新电子元件来优化能量管理。
自DS Performance于2014年成立至今,始终将FE赛事中所体现的卓越性能和经验应用于未来汽车的发展与展望中。由
凡尔赛
总部工程师所开发的技术经受住了节能与竞技的双重考验,DS 车队在FE所赢得的胜利就充分证明了这一点。近几个月,DS Performance利用FE这一“高端实验室”中收获的经验,不但应用于DS 7 E-TENSE 4x4的开发,而且还将应用于即将上市的电动车型。
“下一季的FE比赛将会经历一场革命”,DS Performance的主管格扎维埃·梅斯特兰·皮埃如是说道。“FE大赛所有参赛车队在近期的飞速进展,激励着我们要超越自我,变得更加智能和强大。新一代赛车的输出功率将达到250kW,蓄电池为54kWh。DS E-TENSE FE 19的驾驶员将因此获得两倍于前一代车型的行程体验和更高端的性能体验。这些改进和收获,反映了DS电动汽车技术的迅猛发展,而这一切都归因于DS历次的FE大赛经历。
DS E-TENSE FE 19 所集成的大量新技术都源于DS Performance的构想。该车于2016年9月份开始创造,第一部分的创新成果已经提交,成功地达成了最小900公斤(包含驾驶员自重和380公斤蓄电池)车体重量的高难度目标,并于2017年春天进行台架测试。同时,DS Performance也致力于电控制动为基础的新型热能回收系统的开发工程。
DS E-TENSE FE 19以黑色哑光车漆登场亮相,这体现了DS Performance的视觉特征,车身的金色点缀物象征着法国豪华汽车领域独一无二的机敏性,而这对于DS而言是如此宝贵。同时,在FE赛事中积累的经验加速了DS对电动汽车的开发。在不久的将来,所有DS车型都将具备插电或纯电系列,而第一个实现这一规划的车型就是DS 7 E-TENSE 4x4,它配有两个总动力为300马力的电机,纯电动行程约为60公里。
“DS Perofrmance在FE大赛中捍卫了DS品牌的荣耀,我们由衷地感到自豪。”DS总裁伊夫·博纳丰说道。“我们的品牌代表着青春活力与雄心壮志,而电动汽车自始至终都是构成我们战略的核心部分。到2025年,我们出售的DS汽车中,35%的车型将为电动车型。2018年对我们来说是举足轻重的一年,因为我们的DS 7在欧洲已经上市,在中国也即将上市,而且DS E-TENSE FE 19也即将初登舞台。DS的创新团队正在孕育着先锋、新颖的技术,更多巨大惊喜即将在接下来的几个月中一一到来。
(请点击观看DS E-TENSE FE 19亮相视频https://v.qq.com/x/page/x0600j23a07.html
2018年03月08日 03点03分 2
1