送给贴友们一篇文章 由于电脑和软件的发展速度太快了,现
basic吧
全部回复
仅看楼主
level 12
GG高歌前进
楼主
送给贴友们一篇文章
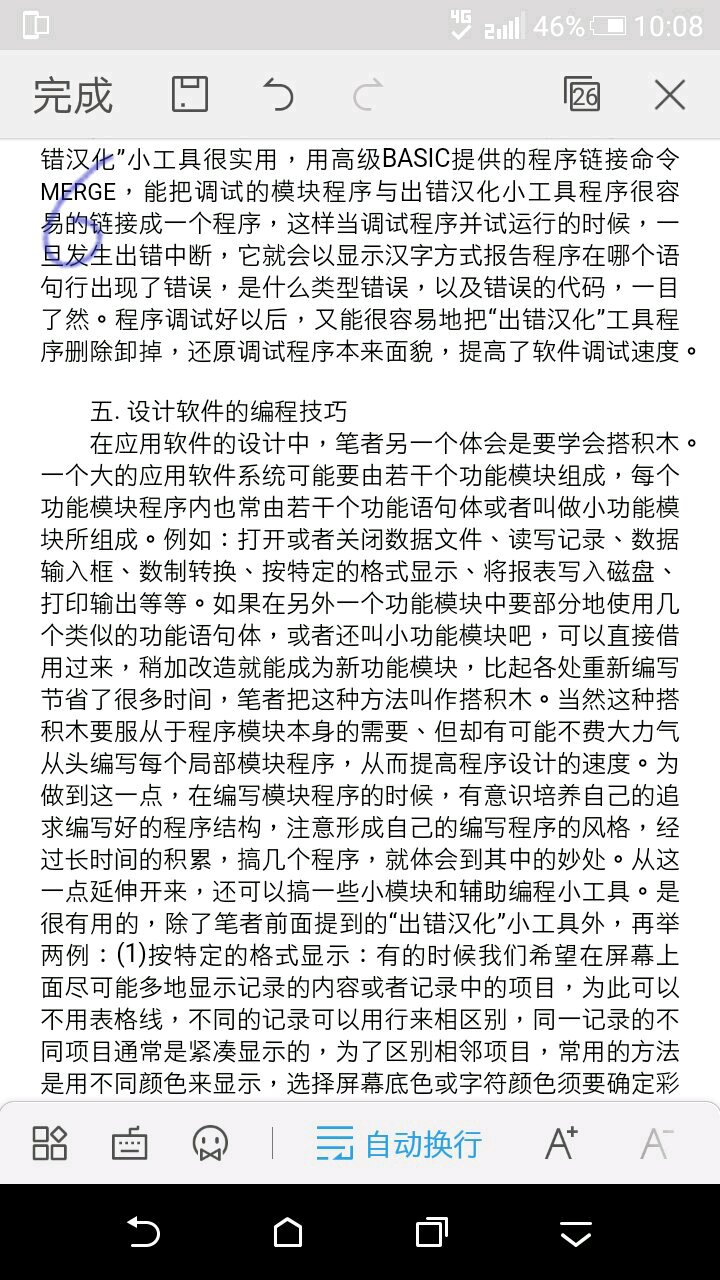
由于电脑和软件的发展速度太快了,现在使用BASIC的人少了,但是确实在有贴友在问,在学,在用。在上个世纪,好多人都在如饥似渴的学习计算机程序设计,我在编写两个应用软件以后,把自己编程的方法和体会写出一个文章,算是个个人总结吧,翻腾旧电脑硬盘,偶然看到了。看了看,勾起很多联想,发给贴友们看看,说不定对各位有点用呢,哪位需要,可以发文档。文章有点长,贴吧里经常有秒删,我做成了截图,请贴友们谅解。
2018年02月23日 07点02分
1
level 1
莱茵河烟王year
先顶了再说
2018年02月23日 07点02分
2
GG高歌前进
你好!你是加吧的吧?怎么串门来啦?
2018年02月23日 07点02分
莱茵河烟王year
回复 GG高歌前进 :我关注您了,你发帖我可以看到。
2018年02月23日 07点02分
level 12
GG高歌前进
楼主
2018年02月23日 07点02分
3
level 12
GG高歌前进
楼主
2018年02月23日 07点02分
4
level 1
莱茵河烟王year
师傅涉猎的真广!
2018年02月23日 07点02分
5
GG高歌前进
幸会幸会!你也一样关注广泛。
2018年02月23日 07点02分
莱茵河烟王year
回复 GG高歌前进 :师傅有没有微信 想加你一下。
2018年02月23日 07点02分
GG高歌前进
@莱茵河烟王year
我不喜欢微信,尤其对分享一个链接特别反感。你有QQ吗?
2018年02月23日 07点02分
莱茵河烟王year
有的891715199
2018年02月23日 07点02分
level 13
EndIf🍭
d
2018年02月23日 10点02分
6
GG高歌前进
你好!有一段时间没聊啦。
2018年02月24日 00点02分
EndIf🍭
@GG高歌前进
恩,最近在准备考研复试
2018年02月24日 02点02分
GG高歌前进
回复 EndIf🍭 : 你很厉害。
2018年02月24日 02点02分
EndIf🍭
@GG高歌前进
但我是物理类专业的。
2018年02月24日 02点02分
level 1
英特尔
加吧前来报道
2018年02月23日 15点02分
7
GG高歌前进
你好!对这个也感兴趣吗?
2018年02月24日 01点02分
英特尔
@GG高歌前进
不是,关注了大师傅,推送的
2018年02月24日 01点02分
level 1
璐璐happy
什么东东?
2018年02月24日 01点02分
8
GG高歌前进
这个是计算机程序设计,和数控加工是近亲,共同点是都用电脑进行计算,不同的是数控机床能加工出工件来。
2018年02月24日 01点02分
璐璐happy
@GG高歌前进
设计电脑端软件?
2018年02月24日 01点02分
GG高歌前进
@璐璐happy
应该叫设计应用软件,可以自己使用,也可以给别人使用。
2018年02月24日 02点02分
level 1
一次搞定的故事
顶一个
2018年02月24日 04点02分
9
level 1
lg972131001
厉害了我的哥
2018年03月11日 12点03分
13
level 2
无才01
最近在看87年的一个BASIC代码。之前没有接触过BASIC,很困惑。希望楼主可以帮帮我,答疑解惑
我qq 1151881351
2018年03月12日 16点03分
14
level 12
GG高歌前进
楼主
回复:你好!已加。
2018年03月12日 23点03分
15
level 1
4了55
大神,如何下载完整版UG10.0
2018年03月24日 03点03分
16
GG高歌前进
你好!UG我没用过,这事我帮不了你。
2018年03月24日 06点03分
4了55
哦,谢谢
2018年03月24日 09点03分
level 1
取名字3年
问这个的我感觉都是些高中生
2018年09月07日 16点09分
17
1
2
尾页