【OCG】幻变骚灵细节指南
游戏王吧
全部回复
仅看楼主
level 15
碎冰
楼主
本文首发自旅法师营地,链接:
https://www.iyingdi.cn/web/article/search/52139
2018年02月10日 15点02分
1
level 15
碎冰
楼主
由于会被吞贴,只能用图片发了。
单卡介绍部分
幻变骚灵协议
2018年02月10日 15点02分
4
碎冰
可以移步至
https://www.jianshu.com/p/13bb1143b694
看文字贴。
2018年02月10日 16点02分
level 15
碎冰
楼主
个人欺骗攻击
幻变骚灵·多功能诈骗者
2018年02月10日 15点02分
6
level 15
碎冰
楼主
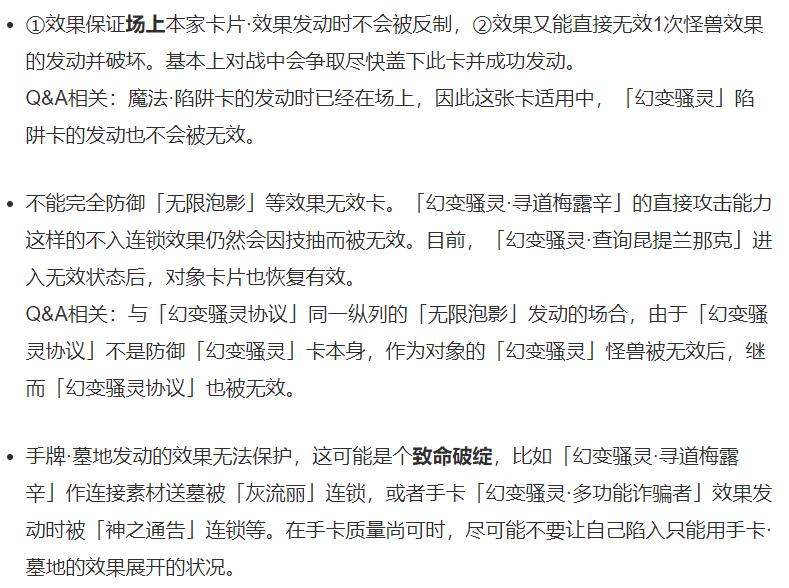
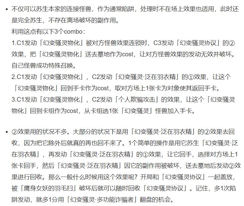
幻变骚灵·泛在羽衣精
幻变骚灵·查询昆提兰那克
幻变骚灵·十六巫赫斯提
2018年02月10日 16点02分
7
level 15
碎冰
楼主
补5楼
幻变骚灵物化
2018年02月10日 16点02分
9
level 15
碎冰
楼主
补5楼
幻变骚灵·网络傀儡师
寻道梅露辛(全名前5个字符会被和谐)
2018年02月10日 16点02分
11
level 15
碎冰
楼主
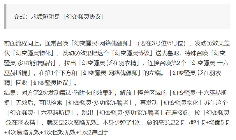
combo展示
2018年02月10日 16点02分
12
level 15
碎冰
楼主
实战示例
2018年02月10日 16点02分
15
level 15
碎冰
楼主
再来1个另一类的:
2018年02月10日 16点02分
17
level 15
碎冰
楼主
2018年02月10日 16点02分
19
level 15
碎冰
楼主
问题
2018年02月10日 16点02分
20
level 15
碎冰
楼主
2018年02月10日 16点02分
21
level 10
闇幻影
查询真的不卡吗……冰火过牌怎么样?
2018年02月10日 16点02分
22
碎冰
抢通召的卡power值还一般般,不下,忘记提了。
2018年02月10日 16点02分
闇幻影
@碎冰
单下冰火不下书士呀,傀儡盖协议,送墓傀儡冰火摸多功能美滋滋
2018年02月10日 17点02分
碎冰
@闇幻影
如果摸不到呢…协议1康还没了…这玩意主要可能卡手…不一定按理想状况来
2018年02月10日 17点02分
闇幻影
@碎冰
进了考试群,来打牌
2018年02月10日 17点02分
level 15
碎冰
楼主
2018年02月10日 16点02分
23
level 15
碎冰
楼主
全文完。
由于一直吞贴只能转图片发表,可以移步至
https://www.jianshu.com/p/13bb1143b694
查阅。
最后惯例:
FW战队招新,462083346,欢迎加入~
2018年02月10日 16点02分
24
1
2
尾页