起源百科——精简版本
女神舞吧
全部回复
仅看楼主
level 14
不の错
楼主
草稿part1:
必满技能如上,剩下的SP和TP主要取决于小刺弹(FM-92)量子,压缩三者中取舍。
实战中量子和小刺弹主要用于清理小怪,压缩蓄力再起源版本后得到很大的优化(时间变短,不会强制位移镜头),三者之间可以选择两个加满SP和TP,请自行斟酌。
说明:每一套加点都留有一部分的剩余SP,可以补充给冰枪(4级冰枪可以保证冰冻时间),多余的SP也可以优先满粗火(补刀)。
2018年01月29日 05点01分
1
level 14
不の错
楼主
可通过拍卖交易获得的装备
可通过各种材料兑换的装备:
活动、商城出售以及限定道具装备
人品货 - 增加潜能技能等级SS装备
普通换装举例
优先满足等级(20级为上限)拍卖装备圣物:控魂女神的纹钢胸甲上衣+海神裤子+王室之秘籍左曹+称号(2017劳动节礼包2级潜能)+突击队长的超级手炮。(以上装备皆可拍卖所得)
完美换装举例
奇迹之巨龙手炮(已绝版)/突击队长的超级手炮+全身绿气息(护肩腰带鞋子打技能宝珠,左右槽白金徽章)+2017年劳动节礼包(2级潜能)
2018年01月29日 06点01分
2
level 14
不の错
楼主
草稿part3(武器首饰特殊装备):
2018年01月29日 06点01分
3
level 14
不の错
楼主
草稿part4: SS系列
2018年01月29日 06点01分
4
level 14
不の错
楼主
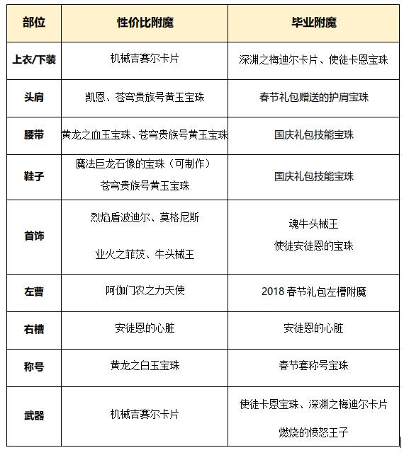
part5:附魔徽章时装宠物光环(杂项)
2018年01月29日 06点01分
5
level 14
不の错
楼主
修改图片补充:
2018年01月29日 06点01分
6
level 14
不の错
楼主
申明:
此次百科为起源版本精简版,适合萌新以及回坑玩家参考
特此感谢百科编纂吧友 @ 宿命之卡恩 @ XAstary @ wojiubuxisi辛苦的编纂和无私的奉献
以及吧务团队的全体成员努力
女大枪百科全书起源(精简)版本最终解释权归dnf女大枪吧所有
2018年01月29日 06点01分
7
level 14
不の错
楼主
2018年01月29日 07点01分
8
level 10
我也曾幻想丶
萌萌我爱你(⺣◡⺣)♡
2018年02月02日 04点02分
9
level 10
我也曾幻想丶
我还以为是炮娘吧,结果一看我等级感觉不对,我没关注炮娘吧,才发现是女神舞吧
2018年02月02日 04点02分
10
level 14
不の错
楼主
目录
一:加点方案
>参考加点(契约点)
二:装备分析
(一)换装
(二)输出装备
>1.武器
>2.防具
>3.首饰
>4.辅助装备
>5.魔法石
>6.耳环
三:SS套介绍以及简单分析
四:其他提升(时装/附魔/徽章/称号/宠物/光环)
>1.附魔
>2.徽章
>3.时装
>4.勋章
>5.宠物
>6.光环
2018年02月02日 07点02分
11
level 14
不の错
楼主
普通换装举例
优先满足等级(20级为上限)
圣物:控魂女神的纹钢胸甲上衣
海神裤子
王室之秘籍左曹
称号(2017劳动节礼包2级潜能)
突击队长的超级手炮
2018年02月02日 08点02分
12
level 14
不の错
楼主
必满技能如上,剩下的SP和TP主要取决于小刺弹(FM-92)量子,压缩三者中取舍。
实战中量子和小刺弹主要用于清理小怪,压缩蓄力再起源版本后得到很大的优化(时间变短,不会强制位移镜头),三者之间可以选择两个加满SP和TP,请自行斟酌。
说明:每一套加点都留有一部分的剩余SP,可以补充给冰枪(4级冰枪可以保证冰冻时间),多余的SP也可以优先满粗火(补刀)。
2018年02月03日 09点02分
13
level 14
不の错
楼主
2018年02月03日 09点02分
14
level 1
随便取一个名字都这么
女大枪要攻击速度有什么用呢
2018年02月16日 15点02分
16
1