请问为什么win10升到1709以后再安装几个补丁显卡就不行了?
显卡吧
全部回复
仅看楼主
level 3
csgod0501
楼主
笔记本是微星GE62 2QC,960m的显卡。之前无论玩什么游戏都不卡,但是自动win10更新到1709以后玩游戏就开始卡了,无论是守望先锋,星际2还是dota2,卡的完全不能玩,试过在nvidia控制面板中全调成高性能但是没用,重新安装1607或者1709的系统就不卡,但是等到更新完补丁以后就又开始卡,求助万能的显卡吧大神,请问怎么破?
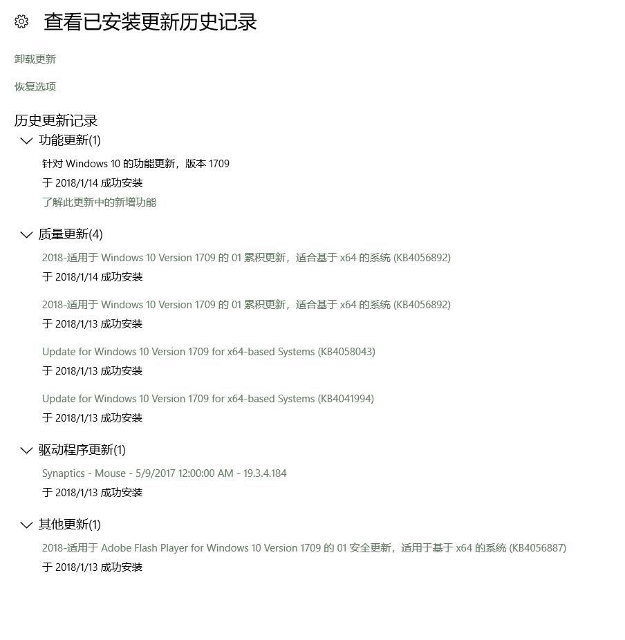
这是补丁更新记录
2018年01月15日 05点01分
1
level 3
csgod0501
楼主
顶
2018年01月15日 05点01分
2
level 3
csgod0501
楼主
求助大神,真的不想再装系统了
2018年01月15日 05点01分
3
level 16
奔波霸And霸波奔
装1607,然后关闭更新
2018年01月15日 05点01分
4
csgod0501
关闭了,然后某天晚上又自动更新了
2018年01月15日 05点01分
csgod0501
现在win10太流氓
2018年01月15日 05点01分
奔波霸And霸波奔
@csgod0501
确实烦人,不是8代我都想退回win7了
2018年01月15日 06点01分
level 13
zjx4160zl
问INTEL
2018年01月15日 06点01分
5
level 13
万恶的胖次君
因为系统后台还在更新,更新时玩游戏自然卡
2018年01月15日 06点01分
6
level 12
xxblue008
电脑开机 放一天 然后循环几次 应该就不卡了
具体原理不明白
2018年01月15日 06点01分
7
level 9
一人旅行團
港真我用1709完全没你这问题 不懂了
2018年01月15日 07点01分
9
1