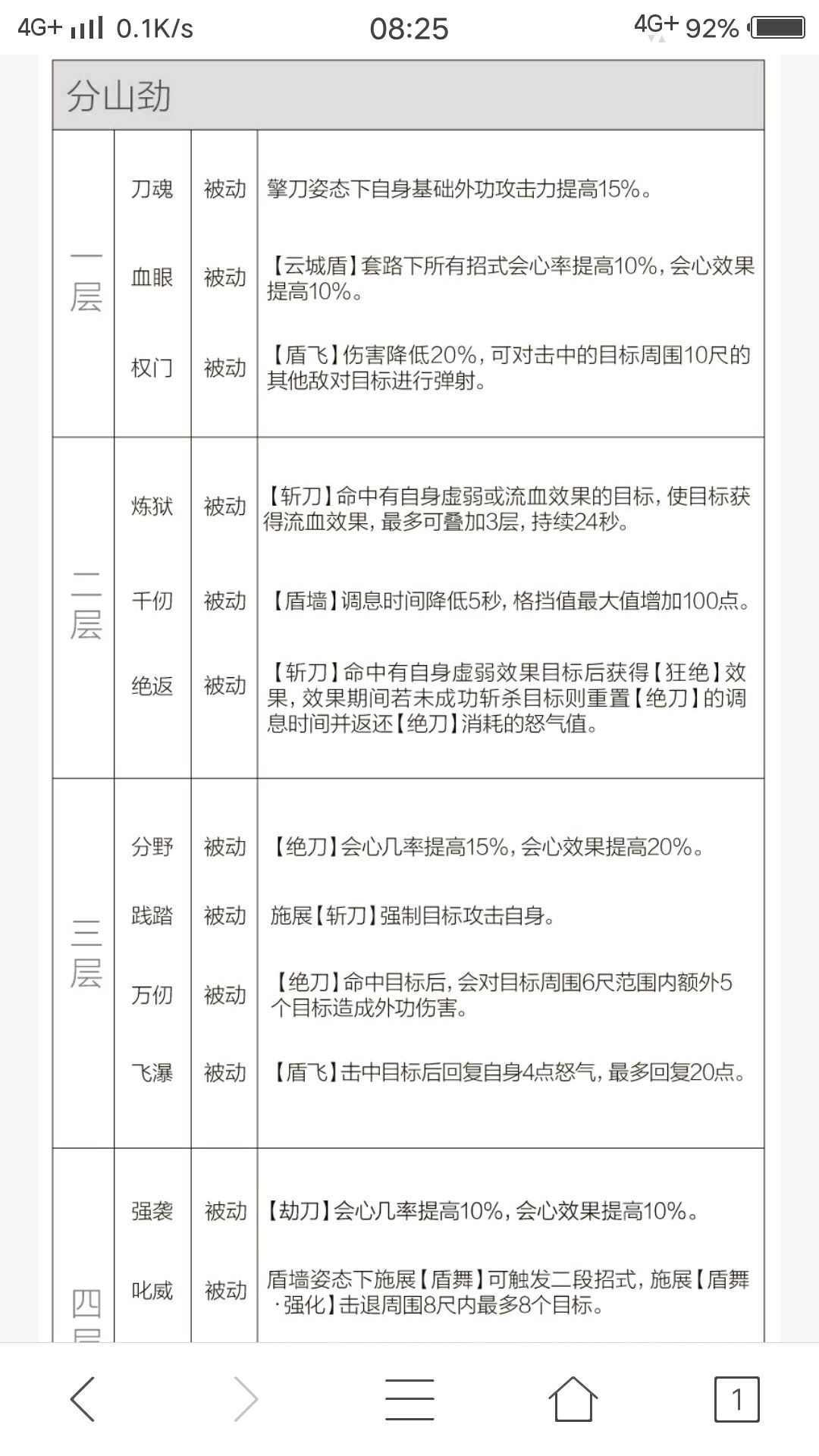
劫刀会心几率提高百分10会心效果提高百分10,策划原来绝刀别
玄甲苍云吧
全部回复
仅看楼主
level 12
顾卿凉▫
楼主
劫刀会心几率提高百分10会心效果提高百分10,策划原来绝刀别名叫劫刀,不是说三刀爆发,变成捅劫刀捅菊花了嘛,附正式服技改
2017年12月29日 00点12分
1
level 12
顾卿凉▫
楼主
2017年12月29日 00点12分
2
level 12
最后の默哀
这是pve加强
2017年12月29日 00点12分
3
level 14
化雨听枫🍁
你说的是强袭?这是pve,同层下有叱威卷云残楼,pvp里强袭没有竞争力。
但同样这层没有pve奇穴,所以加个pve的强袭进去
2017年12月29日 00点12分
4
Tanya-H
新奇穴,劫生
2017年12月29日 05点12分
化雨听枫🍁
en 知道,之前技改写的是强袭,后来又改了个名字叫劫生,效果都是那一个,从同层四个奇穴来看,那就是一个pve奇穴
2017年12月29日 08点12分
level 8
她就是不爱我😇
请大佬来帮忙分析分析
2017年12月29日 00点12分
5
level 11
瑶啊瑶丶臭老头
正式服技改出了?
2017年12月29日 01点12分
6
level 6
佛系玩家🍗
加强那个是分野
2017年12月29日 01点12分
7
顾卿凉▫
正式服有劫刀
2017年12月29日 04点12分
level 14
左宫丶无上
是在官网吗?
2017年12月29日 01点12分
8
level 11
镜泊沉梦💯
触发四段攻击的奇穴呢???
2017年12月29日 01点12分
9
level 8
哪儿图
劫刀基本没变,少了易伤5百分,多了会心,而且要点奇穴
2017年12月29日 02点12分
10
level 15
欧阳幻息
这个对PVE比较好,对PVP影响,还是得斟酌的。
2017年12月29日 02点12分
11
level 12
丿汤圆
强袭切磋可以用,jjc用处完全没有!
2017年12月29日 02点12分
12
level 13
彼葉
盾刀流可以说是非常委屈了
2017年12月29日 02点12分
13
风动咯
凉透了
2017年12月29日 03点12分
level 10
😲哇哦😄
流血流是增强了一波,割裂北漠两个主要输出伤害加强还算可以
2017年12月29日 03点12分
14
level 12
顾卿凉▫
楼主
强袭改成劫刀了
2017年12月29日 03点12分
15
1
2
尾页