各位,要保持心情愉悦阿
鱼鳞病吧
全部回复
仅看楼主
level 2
麦提爽L
楼主
刚刚查知网看到的
2017年12月26日 04点12分
1
level 2
麦提爽L
楼主
2017年12月26日 05点12分
2
level 12
矿泉水🌵
2017年12月26日 05点12分
4
level 8
陌生的世界ლ
我个人觉得跟吃没什么关系
2017年12月26日 14点12分
5
麦提爽L
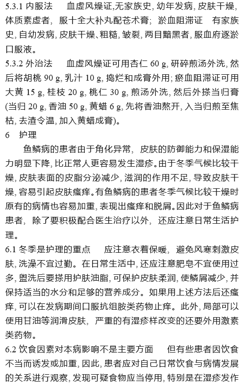
论文里说吃的东西影响不大,我还是把论文里的治疗方法发出来给大家看看吧
2017年12月26日 16点12分
level 8
陌生的世界ლ
相信不久的将来会治愈,因为好多小宝贝遗传了!看着他们心疼
2017年12月26日 14点12分
6
level 2
麦提爽L
楼主
2017年12月26日 17点12分
8
level 9
哈普森斯
研究僧?
2017年12月26日 23点12分
9
麦提爽L
不是,本科,最近症状严重了想了解一下,想来想去只有论文比较可靠就去查知网了
2017年12月27日 06点12分
level 5
真爱还得上处吧
我越来越严重了
2018年01月01日 16点01分
10
麦提爽L
我也是。。
2018年01月02日 19点01分
真爱还得上处吧
回复 麦提爽L :难受
2018年01月03日 02点01分
1