湖北武汉梦想E卡转出
梦想e卡吧
全部回复
仅看楼主
level 5
feihoo666
楼主
第一次手机APP人工,让去指定营业厅。
过一段时间,忘了办业务营业厅的地址,第二次手机APP
第三次去指定营业厅,查了查,竟然说不够六个月,不能转。
第四次打10010,客服登记了,说16个工作小时内蒙,有专人回访
第二天,联通打电话没接到,他发短信,让我回邮件到指定邮箱。我回了,他返了邮件,说要提供相关资料后,即可以改套餐。
这个能搞不,是不是全国统一版本的,想改米粉29元套餐,我是红米手机,那个流量返还不知道有影响不?
2017年12月18日 11点12分
1
level 7
cpx1973
2017年12月19日 02点12分
3
level 7
贴吧用户_0GN7V7Z386
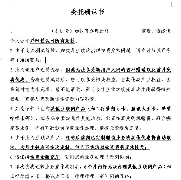
委托书随便写写的,搞得这么正式
2017年12月19日 07点12分
4
level 5
feihoo666
楼主
这是联通发的,里面好多错误。我这打印不方便,手抄了一份,竟然转网成功,下月生效。
2017年12月19日 12点12分
5
level 5
feihoo666
楼主
我和联通客服通过邮箱联系的
2017年12月19日 12点12分
6
1