求助!!!!!!!!!!!!!!!
protel吧
全部回复
仅看楼主
level 1
yyyyuuΩ
楼主
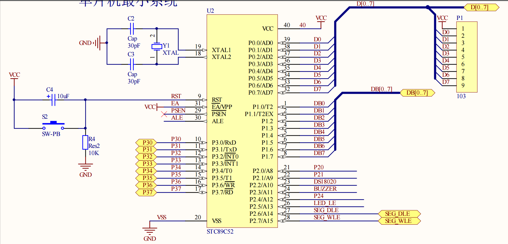
有没有大佬知道这个六边形是怎么画的,工具栏找了一圈都没有找到
2017年12月17日 06点12分
1
level 3
洛埋名😍
总线
2017年12月17日 07点12分
2
level 3
洛埋名😍
把方格锁定解除掉
2017年12月17日 07点12分
3
level 3
洛埋名😍
也可以化成直的,这不无所谓么
2017年12月17日 07点12分
4
level 1
yyyyuuΩ
楼主
emmm还是不太懂
2017年12月17日 09点12分
5
1