hello~吧里的小伙伴们,今天周四,周末不远啦~
3733吧
全部回复
仅看楼主
level 12
小_年轻11
楼主
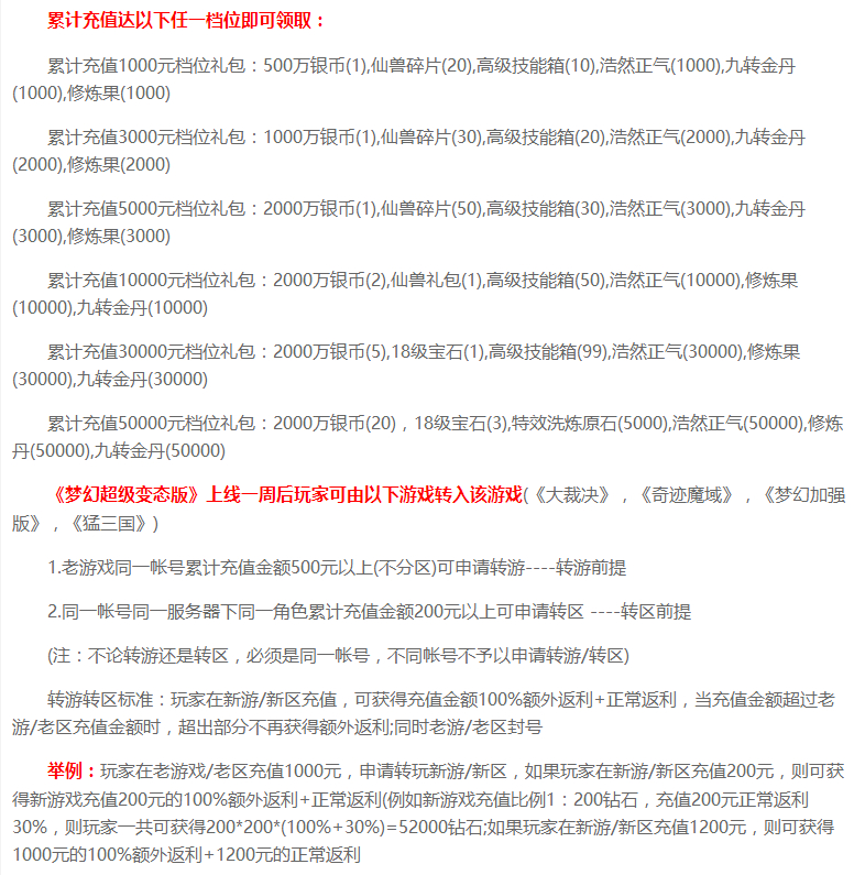
继安卓版《梦幻加强版》推出后,玩家的反响很是不错,今天趁机给大家推一波《梦幻超级变态版》,双端,上线送满级vip,这下IOS的小伙伴也有福利啦!!!!
福利看图~
2017年12月07日 02点12分
1
level 12
小_年轻11
楼主
自己一楼坐沙发
2017年12月07日 02点12分
2
绕指柔灬丨
五虎上将为什么没有正常开服
2017年12月07日 03点12分
小_年轻11
技术会根据玩家的意愿选择是否开服,所以具体开服时间会有临时变动,具体开服时间还请多关注盒子哈~
2017年12月07日 05点12分
level 12
小_年轻11
楼主
技术会根据玩家的意愿选择是否开服,所以具体开服时间会有临时变动,具体开服时间还请多关注盒子哈~
2017年12月07日 05点12分
3
level 6
瞧瞧我的梦
这个是周末活动吗?
2017年12月07日 09点12分
4
level 1
大雨楼台
盒子里金币可以干啥
2017年12月07日 10点12分
5
小_年轻11
可以兑换平台币哦~1:10兑换比例
2017年12月07日 10点12分
level 3
lscxiaobai
666666
2018年01月23日 09点01分
6
level 5
Siren奈
2018年01月23日 10点01分
7
level 5
299的温馨
可以的
2018年01月23日 17点01分
8
1