

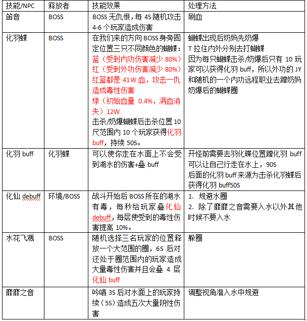
时间轴:
水圈—靡靡之音—蝴蝶*3—水圈—靡靡之音—蝴蝶*3—水圈—靡靡之音—蝴蝶*3—水圈【循环】
蝴蝶是单独的时间轴每40S刷新一只。
打法:近战BOSS脚下抱团打,远程抱团输出,出圈躲圈,BOSS读条靡靡之音快要结束的时候潜入水中(调整视角,视角往下按W即可入水,出现呼吸条就不会受到靡靡之音的伤害)继续输出BOSS,系统提示笛声消失后即可按空格浮到水面上继续输出。此时第一只蝴蝶刷新,安排两个远程压蝴蝶的血,其他人继续输出BOSS,等水圈出现后到蝴蝶位置击杀蝴蝶蹭buff(注意:一定要确定自己在蝴蝶4尺圈内,否则蹭不到buff),然后等BOSS读条靡靡之音继续入水,AOE结束后直接去蝴蝶位置抱团击杀蝴蝶,然后出水圈,再出靡靡之音,循环过程直到击杀BOSS。