关于吧友反应通源热力问题的通告
宁阳吧
全部回复
仅看楼主
level 15
剑煮酒无味☞
楼主
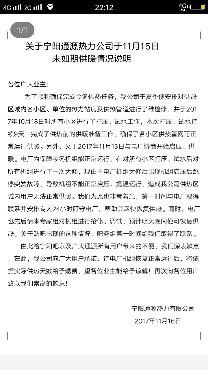
近日宁阳吧有吧友关于反应通源热力供暖的问题,吧务组代表今晚于通源的经理以电话的形式谈完,通源相关负责人给大家的回复如下图!
希望大家多多理解我们吧务,多多理解企业的难处!
忘吧友们多多转发,告诉你身边的朋友,亲戚,邻居
2017年11月16日 14点11分
1
level 17
世上万般皆虚幻
通源火了
2017年11月16日 14点11分
2
level 15
平淡邂逅沉默
2017年11月16日 14点11分
3
level 15
宁阳小熊
原来是电厂的问题
2017年11月16日 14点11分
6
吃啦弹唱
我们把钱交给通源热力了,我们不管哪里出了问题,环保把电厂停了我们供暖就废了?最起码得有个说法吧,到现在也没提停暖期间退还费用问题还是不诚恳
2017年11月16日 14点11分
level 13
色不拉几
请吧务组操心操到底,赔偿的时候在吧里下个通知。
2017年11月16日 14点11分
8
剑煮酒无味☞
没问题!
2017年11月16日 14点11分
送水小哥💯
@剑煮酒无味☞
吧务,为啥我的帖子都删了?
2017年11月20日 02点11分
level 14
老子要么没么
问问通源的领导退费标准,停多长时间算一天!
2017年11月16日 14点11分
9
老子要么没么
不接受延期供暖!
2017年11月16日 14点11分
Sdtany8
回复 老子要么没么 :哈哈,到时候不会退的,会多供几天,反正到时候天也不冷了,又省费用了
2017年11月17日 04点11分
后海的白鸥
回复 Sdtany8 :绝对不能接受续供暖,难道交了钱,冬天一天不给供,到六月里给供3月补偿吗?这是没道理的
2017年11月17日 09点11分
level 14
若兰玉树
电厂这是来背锅了
2017年11月16日 14点11分
10
level 9
吃啦弹唱
用事实说话,今天我们小区管路还有爆的这是打压试验了?说了那么多,不是一年停暖了,停暖期间费用问题提了吗?每年都有24 小时以上停止供暖,费用退过吗?现在刚开始就出问题,说退还停暖期间费用问题了吗?还诚恳!!!!~诚恳就把停暖期间费用问题说明一下~~~~~~!!!~顶起
2017年11月16日 14点11分
11
level 8
一箭五雕
**的通源滚!
2017年11月16日 14点11分
12
宁阳雨
顶
2017年11月19日 10点11分
level 9
nice八核处理器
绝对不接受延期供暖
2017年11月16日 14点11分
13
level 8
一箭五雕
我们要为了退弗还交供暖弗干吗?我们要强烈要求补偿埙失,一句话推给电厂了,就给它不没责任样。
2017年11月16日 15点11分
14
吃啦弹唱
顶起,有道理
2017年11月16日 15点11分
level 11
为了人民币
没如期供上暖,有个卵用
2017年11月16日 15点11分
15
level 15
剑煮酒无味☞
楼主
大家稍安勿躁!
2017年11月16日 15点11分
16
level 8
情堔佀海
延迟一天,退一天的钱,同意吗
2017年11月16日 15点11分
17
E5U华田英
合理
2017年11月19日 12点11分
level 8
情堔佀海
延迟一天,退一天的钱,同意吗
2017年11月16日 15点11分
18
1
2
3
4
5
6
尾页