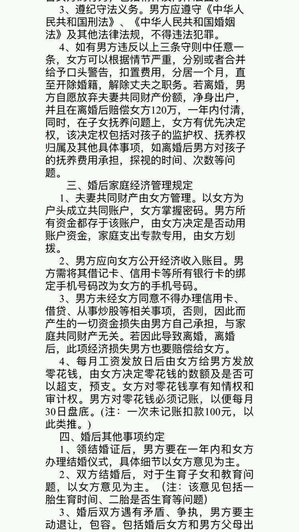
婚前协议
佳木斯吧
全部回复
仅看楼主
level 15
时间去哪了321
楼主
这样的一纸婚前协议,你会签吗?
2017年11月15日 10点11分
1
level 10
究竟错在哪里了
找媳妇千万别找带个寡妇妈的,能烦死你。
2017年11月15日 10点11分
4
读走天涯路漫漫
深受其害
的人不说话了,苦啊
2017年11月15日 10点11分
时间去哪了321
回复 未知的未来885 :也不是绝对的,因人而异吧
2017年11月15日 13点11分
时间去哪了321
回复
未知的未来885
:说得感觉好无奈啊
2017年11月15日 13点11分
level 10
究竟错在哪里了
找媳妇千万别找带个寡妇妈的,能烦死你。
2017年11月15日 10点11分
5
level 10
究竟错在哪里了
找媳妇千万别找带个寡妇妈的,能烦死你。
2017年11月15日 10点11分
6
考试没考过💯
这得心里憋屈成啥样啊
2017年11月15日 11点11分
万物生……
……憋屈成啥样😄😄😄
2017年11月15日 21点11分
level 10
究竟错在哪里了
找媳妇千万别找带个寡妇妈的,能烦死你。
2017年11月15日 10点11分
7
ლ九天玄女ლ
请说出你的故事
2017年11月15日 10点11分
level 10
究竟错在哪里了
找媳妇千万别找带个寡妇妈的,能烦死你。
2017年11月15日 10点11分
8
读走天涯路漫漫
你至于么,太磨叨了
2017年11月15日 10点11分
时间去哪了321
有故事的人
2017年11月15日 10点11分
读走天涯路漫漫
@时间去哪了321
说出你的故事
2017年11月15日 11点11分
读走天涯路漫漫
@读走天涯路漫漫
还是你赢了
层层一个主题还都有回复
2017年11月15日 11点11分
level 13
bobo天凉好个秋🍁
我是女的,都觉得这协议过分了。虽说丈夫得让着妻子,但也得有个度,啥事儿都妻子说的算,这样的婚姻也是畸形的,对孩子心理都有影响。赶紧分手才对!
2017年11月15日 10点11分
9
时间去哪了321
嗯,都是不平等条约,谁签就是找虐
2017年11月15日 10点11分
bobo天凉好个秋🍁
@时间去哪了321
到时想离婚都得赔120万,钱是其次,关键是觉得这协议有损男人的尊严。
2017年11月15日 11点11分
level 14
偶然~
结婚就想离婚? 反正我很讨厌这些东西,如果结婚就应该做好一辈子的打算,如果女方出轨,就滚远点,一分钱别想要,如果自身原因那肯定要给女方一个生活保障。这是男人最基本的。
2017年11月15日 11点11分
10
level 12
散逸飞蝗
金的
2017年11月15日 11点11分
12
时间去哪了321
2017年11月15日 12点11分
level 16
佳市小梅姐
我看这个了,闺蜜是学法律的给写的,然后新郎看到这个,不结婚了,听了婚庆司仪的劝,应该是,
2017年11月15日 11点11分
13
时间去哪了321
这是个不平等条约,要求太苛刻了,谁都接受不了
2017年11月15日 11点11分
佳市小梅姐
回复 时间去哪了321 :
谁会同意呀,摆明了拿人当二百五。
2017年11月15日 11点11分
佳市小梅姐
回复 时间去哪了321 :心思正不怕的,就怕心眼不正
2017年11月15日 11点11分
细细品味人生百
没事逛逛步行街 这个帖子最早从步行街出来的 然后各大网站转载了
2017年11月16日 04点11分
level 13
童心不老小孩
这么多条款,太麻烦,不用结了。
2017年11月15日 11点11分
15
时间去哪了321
都什么年代了,还搞这种不平等条约,三座大山早都推翻了
2017年11月15日 12点11分
童心不老小孩
@时间去哪了321
娶不上媳妇的太多了
2017年11月15日 12点11分
时间去哪了321
回复 童心不老小孩 :那也不能接受这么苛刻的要求啊,这不是找虐吗
2017年11月15日 12点11分
童心不老小孩
@时间去哪了321
天下之大无奇不有,这是没谈成爆出来了,有多少没合同的过着比合同里还糟的日子。现实社会里,男方条件差,女方就想找个对自己好的,过日子女尊男卑,你想想自己身边有没有,我身边可是有。
2017年11月15日 12点11分
level 12
贴吧用户_72tQ88y
佳木斯没这样的吧 ?首先得有120万啊
2017年11月15日 11点11分
17
时间去哪了321
这离婚的成本太高了
2017年11月15日 11点11分
level 14
逆战小王子
以前是男尊女卑,后来是男女平等,现在呢
2017年11月15日 11点11分
18
时间去哪了321
现在是妇女能定大半边天
2017年11月15日 11点11分
1
2
3
尾页