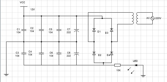
求各位大神们告诉我为什么这个电路中发光二极管是反着接的而且能
multisim吧
全部回复
仅看楼主
level 4
三日亮晶
楼主
求各位大神们告诉我为什么这个电路中发光二极管是反着接的而且能正常发光呀
2017年10月09日 13点10分
1
level 4
三日亮晶
楼主
来个大神呀
2017年10月10日 00点10分
2
level 1
有纯洁的友谊吗
变压器匝数比是多少呢?
2017年10月10日 09点10分
3
level 1
泼墨煮茶🌝
兄弟醒醒,该交智商税了
2017年10月11日 09点10分
4
level 1
wxhjl
没反啊!
2017年10月12日 16点10分
5
level 1
我要水到100级
我想要个CD4051芯片的数据库 你们谁有 发我下好么
[email protected]
2017年10月12日 17点10分
6
level 1
我要水到100级
我想要个CD4051芯片的数据库 你们谁有 发我下好么
[email protected]
2017年10月12日 17点10分
7
level 6
加2908337579
前面电位比地低,有半个周期
2017年10月12日 23点10分
8
level 1
feeling1791
这是正负电源的中心抽头经典桥式整流,但变压器次级少了中心抽头,画错鸟,这个抽头接地,那么下半部电解就是-VCC,上半部是+VCC,要注意下半部电解的方向,两电解中间都要接地,二极管虽然反接,其实0-(-VCC)=正压,看来基础不牢,缺乏实践
2017年10月13日 01点10分
9
1