HCPL316J仿真问题
multisim吧
全部回复
仅看楼主
level 2
想一想我让
楼主
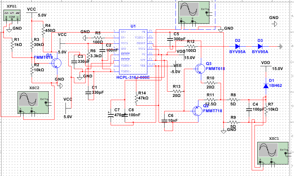
out引脚的输出一直是-5v左右,in+引脚输入的高低电平交替对输出没啥影响,遇到的前辈还望指点一下,谢谢了
2017年10月09日 08点10分
1
level 1
769487º
一样啊,out默认输出偏置vee给的电压,同学有没有搞清楚啊,怎么输出正向电压
2017年10月19日 04点10分
2
想一想我让
啥?只有负电压怎么驱动开关管?
2017年10月21日 08点10分
想一想我让
左边加了输入信号
2017年10月21日 08点10分
769487º
不懂啊,求大佬详解
2017年10月21日 09点10分
level 1
不定积分闯天涯
解决了吗?
2020年11月15日 12点11分
3
1