level 11
Hynuza
楼主

在山西中部,面食种类繁多,形态做法各异,变化无穷。其中,山西人还把午饭作为主食的各种煮制面食统称为「面饭」。有心人会注意到,众多面饭的名字里,经常出现一个 jia/jie 的后缀词根,对于这个后缀词根,不同方言不同地方都有不同的写法习惯。例如「剔尖」、「抿节」、「拌稼」……不一而足。而且每个名字都煞有介事地拥有相应的得名解释:
剔尖:用尖筷子剔制的两头尖尖的面条
抿节:一节一节的短面条
拌稼:珍贵的庄稼舍不得吃
干饭
所以拌成疙瘩节省粮食
……
在某些县市,几乎所有的面饭都以「制法+jia/jie」来命名。如山西汾阳:
剔 jia —— 俗写剔尖
拌 jia —— 即疙瘩汤
扯 jia —— 家庭小拉面
拨 jia —— 刀拨面
擦 jiar —— 俗称擦尖、擦格斗
抿 jiar —— 俗称抿尖、抿节、抿格斗
擀 jia —— 部分人称呼手擀面
切 jia —— 部分人用来称呼刀切面
面 jia jia —— 用来泛指面饭,或者用来称呼少量的一两条面
……
这种颇具体系的命名方式让我们意识到,这个民间俗写作「节/尖/稼/筴」的词根「jia/jie」必定是一个统一的字。
我们首先排除民间饭店俗写的「尖」和「稼」。
「尖」字的来由完全拜太原餐饮业所赐。太原方言里,「剔 jie、抿 jie」的 jie 与「尖」恰好同音都读「jie」,与此同时人们认为「尖」符合「剔 jie」两头尖的面条形态。省城的影响力之大,使得「尖」也成了山西绝大多数饭店的写法,哪怕很多其他山西方言里「尖」和「jie/jia」并不同音,人们也默认了「尖」的权威性。
但是仔细一想,除去「尖」字在各地的读音并不相同之外,「尖」字的意象也实在难以令人信服。如果说「剔 jie/jia、拨 jie/jia」确实形态是两头尖,那么「扯 ji/jia、擦 jie/jia」尤其「拌 jie/jia」则实在与「尖」的形态无法扯上关系。
至于「稼」字的来源,还算有一些「抗拒省城霸权」的地方色彩。因为一些县市的方言读音接近「剔 jia、抿 jia」,人们意识与到「尖」字发音相差甚远,于是找到了「稼」这个字。希望从与庄稼粮食相关的字来诠释。然而「稼」字从发音上是去声(音同价),不符合面饭的 jia 平声(音同加)的发音。而且「稼」的本义「禾之秀实为稼」是用来形容庄稼长得茁壮,果实饱满。后世引申为「种植庄稼」。用「稼」字来解释成型煮熟的面食,亦太过牵强。
那么这个字究竟是什么呢?我们开门见山先抛出答案:这个字是「羹」。接下来我们将会从发音到意象,来详细解释为什么这个字是「羹」。
羹字的发音
见到这个「羹」字,大家第一反应肯定是认为应该读作 geng。怎么可能是 jia/jie 呢?这要从晋方言的白读音来说起。我们以汾阳方言为例,先来看一下这一组字的白读音:
棚 pia - 搭棚棚、柴棚棚
迸 bia - 迸得到处都是、迸火星儿、迸开
蹦 bia - 蹦得高、蹦㞘儿牛牛
猛 mia - 猛不防
耕 jia - 耕地
这一组字普通话和汾阳话的文读音都是 -eng 韵母,而在汾阳话白读音中都是 -ia 韵母。这是汾阳方言自身的规律演变。这些字都属于中古汉语「梗摄二等开口」字,白读音拥有介音 i,并且脱落鼻韵尾。这个音变规律也广泛地存在于吕梁、晋中、晋南、陕北、关中这片区域。
值得注意的是「耕地」一词,汾阳人读「jia 地」,晋方言多数也都读「jie/jia 地」。这是因为见组声母发生「颚化」即发音部位前移,由 gia 变成 jia 造成的。

在汾阳方言里,「剔 jia、扯 jia」的「jia」与「耕(jia)地」的「耕(jia)」同音同调。这让我们有了一个突破口。我们或许可以通过在古代韵书中找出所有和「耕」同音同调的字,来筛选可能的选项。 那么,是不是在其他晋方言里,面饭的「jie/jia」也和「耕地」的「耕」同音呢?我们来看一下这个表格:
我们可以发现,尽管各个方言彼此之间面饭的词根「jia/jie/ji」发音各有不同,但是都分别与各自方言中「耕地」的「耕」同音同调,而与「尖」、「家」这些字,则时而同音时而不同音。这证明了,面饭的词根「jia/jie」与「耕」字的声韵地位完全相同。我们从古代韵书中找到所有「耕」的同音字:「庚 鶊 更 䢚 秔 賡 羹 埂 浭」,只有「羹」与饭食能够拉上关系。接下来我们从「羹」的意象来进一步解释其合理性。
羹字的意象
说到「羹」,我们一般人脑海里首先联想到的,是那种糊状浓稠的流质食物。比如玉米羹,豆腐羹,南瓜羹,莲子羹等等。
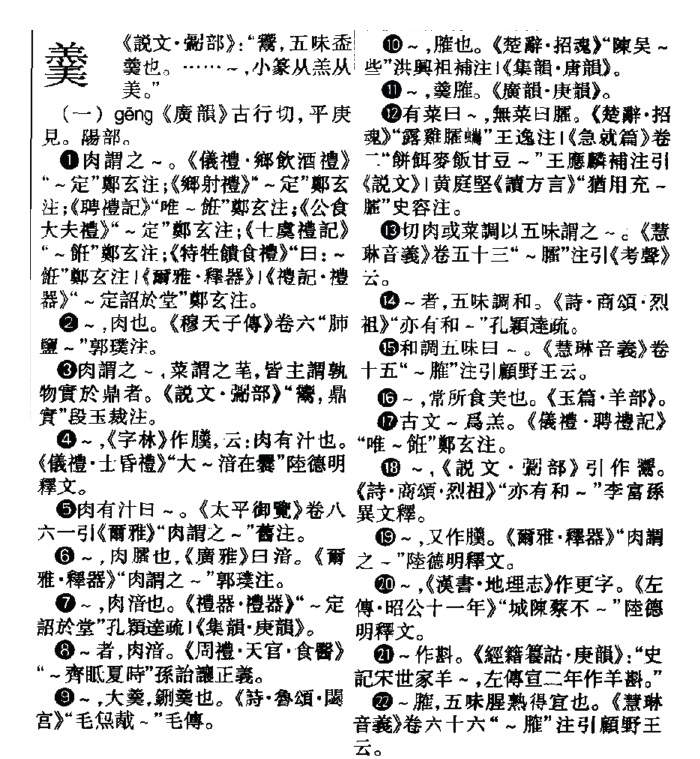
然而「羹」的本义真的如此吗?怀着质疑,我们试着从古代汉语中「羹」的含义来寻找答案。利用《故训汇纂》我们可以查看到「羹」字历代的运用注解:

我们从历史上的训诂可得知,「羹」最早指的是煮食的肉类,因此说「羹,肉有汁也」。后来「羹」的做法逐渐多变,因此说「切肉或菜调以五味谓之羹」。再后来,食材进一步丰富,不局限于肉和菜,「饼饵麦饭甘豆羹」。我们看到一直以来「羹」的训释都是在强调「带有汁的食材」,以固态为主,汁液为辅。对此语言学泰斗王力先生也认为「羹,指用肉类或菜蔬等制成的带浓汁的食物《汉语大词典》」。而直到元代以后,「羹」的所指才逐渐和「汤」开始混淆,渐渐变成糊状食物。此外,古汉语中的「羹」还强调了其主食地位。《礼记.曲礼上》:「食居人之左,羹居人之右。」「食谓饭也。言羹之与饭是食之主,故诸侯以下无等差也。」而且羹的烹饪方法主要是烹煮。《春秋左传正义》:「公曰:『和与同异乎!』对曰:『异。和如羹焉,水、火、酰、醢、盐、梅,以烹鱼肉,燀之以薪,燀,炊也。」。
仅仅通过古人描述,我们可能依然无法对「羹」的所指有一个直观的认识,我们不妨从一直以来远离北方战乱、衣冠南渡的南方看一看「羹」到底是哪类食物:
肉羹:

鱼羹:
面羹:
南方的「羹」与古文献所描述的「羹」更加符合,都是以固体为主,汁液为辅的煮制食物,而并非「糊、汤」的性状。甚而至于,用来制成羹食的材料有时也直接叫做羹,比如马鲛鱼羹:
这些都与山西面饭的性状、原理如出一辙:山西的「剔羹jia/jie、抿 jia/jie、拌 jia/jie」都是经过烹煮以后,带有汁,具有主食地位的食物。捞出以后,「调和五味」(《诗经 · 商颂 》对羹的描述),并且在下锅之前,成型的面条就已经可以被称作「面 jia/jie」了。种种迹象印证了「羹(jia)」是山西人从古代继承下来的煮食料理方式。在面食发达、肉食缺少的三晋,形成了以面粉做成形状以后,下锅制羹的饮食习俗。无论从「羹」的音韵还是「羹」的意象,都继承和保留了古代的印记。
宋代人陈元靓在《岁时广记》中曾引用过《岁时杂记》里的一段话:「京人以绿豆粉为科斗羹」。清代《乡言解颐》卷四中也记录了「蝌蚪子」:「麦、菽二屑各半,和面,用木床铁漏按入沸汤中,熟而取出,拌卤食之……」。这里的「科斗羹」正是很多地方称之为「抿格斗」的「抿羹儿(jiar)」。这也是「羹」字的一个侧面例证。《东京梦华录》卷四中记载,汴京的饭店里针对不同食量的客人,提供面条与浇头各半的「合羹」,或者半份量的「单羹,乃半个也」。再次出现了「羹」字在古代运用于面食的例证。
目前为止,关于山西方言研究的著作论文中,依然在记录面饭词汇时使用「尖」字或者其他代字,抑或记作无字。最接近「羹」的,是李小平在 2005 年第二期《语文研究》上发表的《山西临县方言饮食类语汇文化信息解读》一文中,作者意识到了「jie/jia」的梗摄二等音韵地位,遂写作「抿耕儿」。可惜没有进一步挖掘「羹」字出来。
后记
从以讹传讹的「尖/稼/节」,到步步明朗的「羹」,山西「面饭」的独特体系进一步得到印证。有的人认为,民间俗写「尖」就可以了,大家都能看懂就行。然而,当我们清楚地知道本字是「羹」的时候,当我们向周围人推广「羹」缘由的时候,当饭店的菜单和招牌开始写「剔羹、抿羹、擦羹……」的时候,这种历史感、文化感是「尖/节/稼」所不能代替的。山西面饭倘若希望打出名号,甚至走出去,正本清源地推广和使用「羹」字,而不是任由不明所以的「尖/节/稼」之俗写,我想是一个必要的开始