【OCCU通史】关于八个“欧恩期”的记载(缓更)
occ宇宙创作吧
全部回复
仅看楼主
level 14
天聋地哑 楼主
题外话:第一次写通史,有些紧张和激动啊[太开心]
咳咳
百十年来,档案一直被尘封,距离上一个“欧恩期”已经过去一百多年,人们在平静而自然的生活中(如果你习惯了杀人狂、怪物、超自然生物等的话)不知不觉地享用着科学家想方设法改造的欧恩期遗留下来的益处,忘却了欧恩期时的诡异和改变。欧恩期是遥远的过去,也是遥远的将来。但是,下一个欧恩期一定会来,到那时,政府必须摊牌,和人们共同面对这个远古的恶魔(除非在此之前科学家已经把它变成口中的超自然现象)
以下文字摘编自国家档案馆
2017年08月10日 07点08分 1
level 14
天聋地哑 楼主
总是被删,看来只好截图了
2017年08月10日 08点08分 6
level 14
天聋地哑 楼主
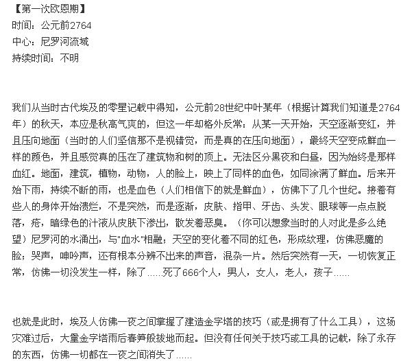
2017年08月10日 08点08分 7
level 14
天聋地哑 楼主
2017年08月10日 08点08分 8
level 11
你也入坑了[茶杯][滑稽]
2017年08月10日 08点08分 9
[滑稽]
2017年08月10日 08点08分
不过更的会很慢,毕竟大学开学这段时间事比较多
2017年08月10日 08点08分
@天聋地哑 (´-ι_-`)大学生
2017年08月10日 08点08分
level 7
欢迎欢迎
2017年08月10日 11点08分 11
level 7
进着吧的人都入坑了
2017年08月10日 12点08分 12
level 7
dd
2017年08月10日 12点08分 13
level 12

2017年08月10日 14点08分 14
level 12
太慢过来了[吐舌]
2017年08月10日 14点08分 15
level 7
顶一下
2017年08月11日 02点08分 16
1