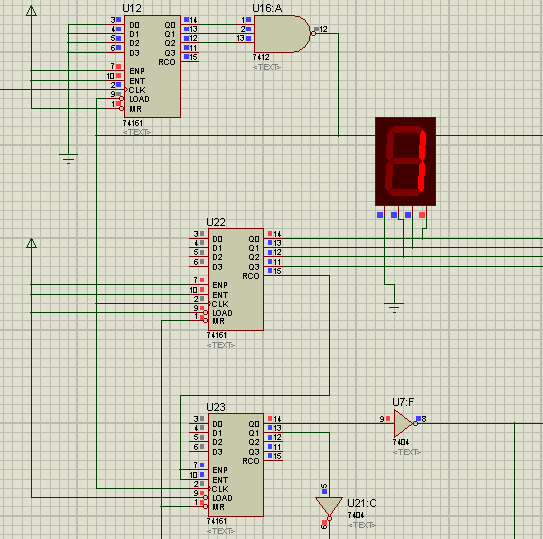
74161 一开始就是1
proteus吧
全部回复
仅看楼主
level 1
伊旬园里的蝴蝶
楼主
2017年08月09日 09点08分
1
level 1
伊旬园里的蝴蝶
楼主
请问有人知道为什么吗?百思不得解
2017年08月09日 10点08分
2
1