proteus能否实现混沌系统电路仿真?
proteus吧
全部回复
仅看楼主
level 1
727014363
楼主
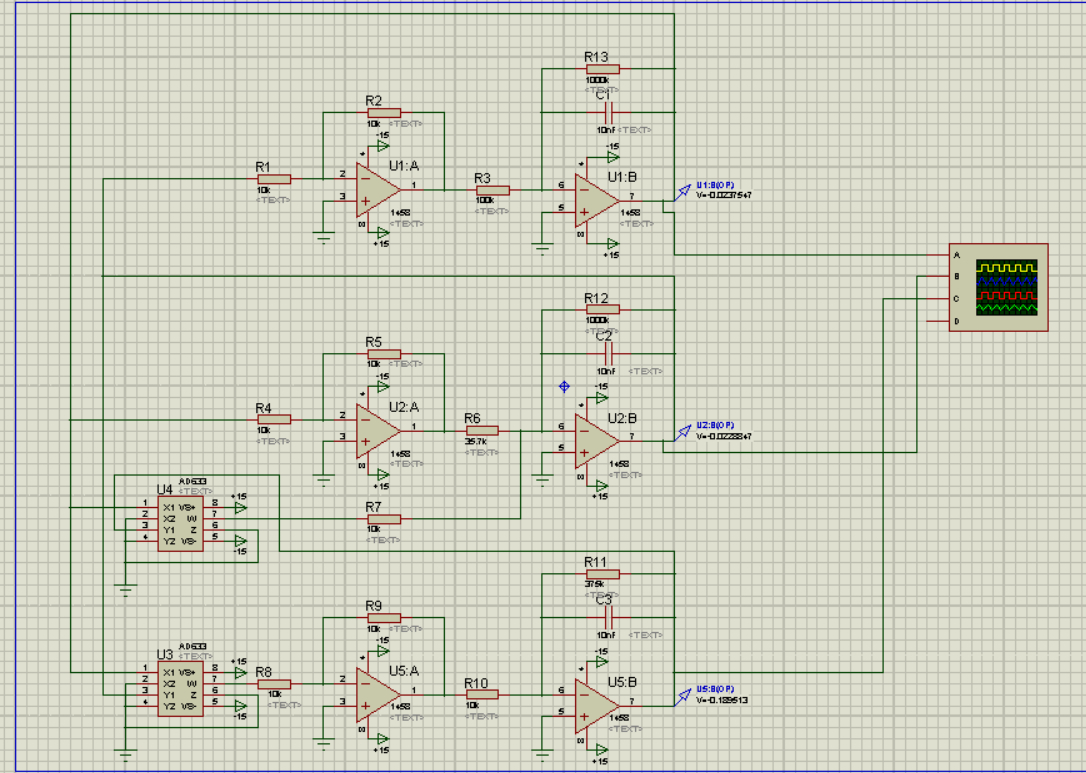
新人求教!
这是今天刚做的lorenz混沌仿真电路,可最后图形就是出不来,就是一条直线。
电容的电压初值不知道怎么设置,貌似不好弄。
混沌系统对初值敏感,结果总是出不来。。。心酸,求教!
2017年07月03日 10点07分
1
level 1
江理工扛把子
用psim
2018年01月25日 13点01分
2
1