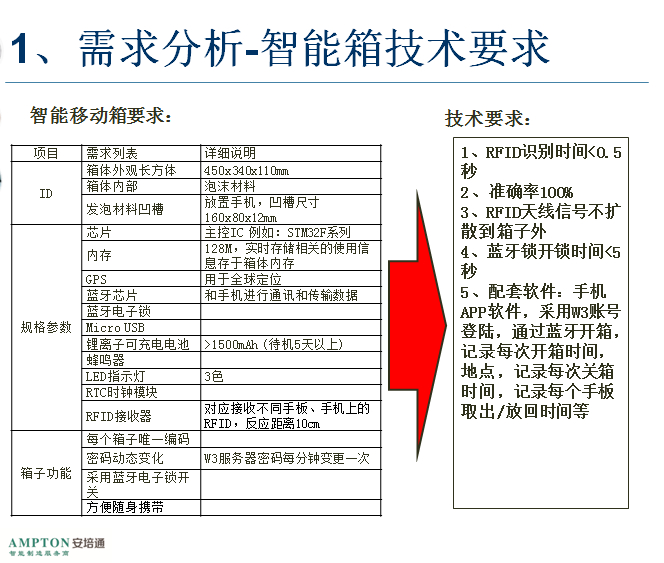
RFID智能仓储管理系统
rfid吧
全部回复
仅看楼主
level 2
AMPTON安培通
楼主
2017年06月22日 09点06分
1
level 4
瀚岳智能科技
电子标签和手持机这块咱有合作的伙伴吗?
2017年06月27日 05点06分
2
1