求大神帮忙看看这个交通信号灯逻辑电路。课程设计快急死了。
multisim吧
全部回复
仅看楼主
level 5
黑夜问白天🌱
楼主
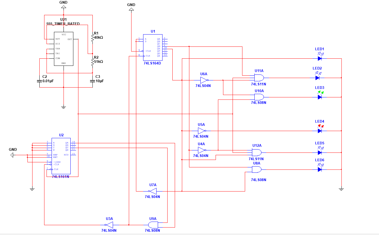
求大神帮忙看看这个交通信号灯逻辑电路,仿真只有一个绿灯一个红灯亮。看看到底是哪错了,要求绿灯时间20s,黄灯闪烁5s。
2017年06月03日 18点06分
1
level 5
黑夜问白天🌱
楼主
dd
2017年06月04日 12点06分
2
level 1
SqH♤
楼主的交通信号灯电路成功了吗,求教
2021年06月27日 09点06分
3
1