有尝。求助
protues吧
全部回复
仅看楼主
level 3
烟雨寻江南
楼主
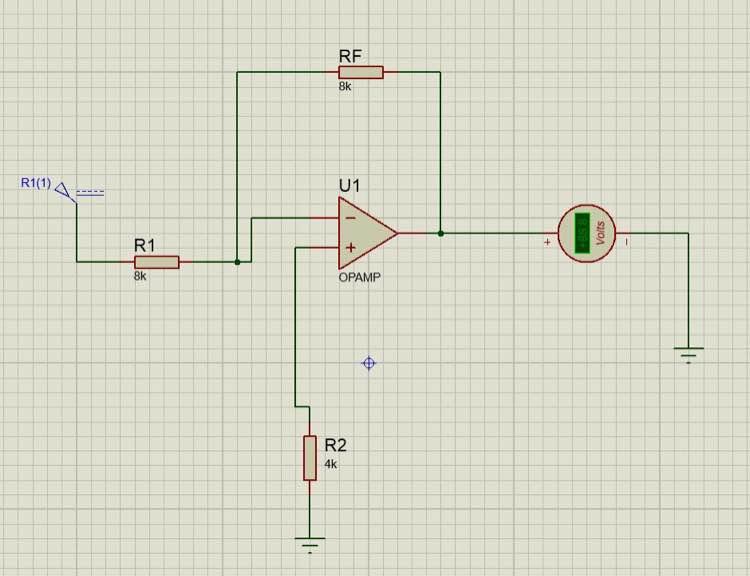
当输入-15v的电压时电压表不是30v吗?为什么仿真时只有15v?
2017年06月03日 15点06分
1
level 3
烟雨寻江南
楼主
5元奖励
2017年06月03日 15点06分
2
level 1
未来的续写
看头像联系我
2017年06月03日 16点06分
3
level 13
pcdian
30v的运放你想多了吧
2017年07月12日 01点07分
4
level 1
水点秋禅
关键是这个放大比例是一比一( ⊙ o ⊙ )啊!
2017年11月21日 03点11分
5
level 1
代课找我
放大比例是1,又是反向放大,当然是-15变成15
2018年01月19日 16点01分
6
1