【强力支援】解决吟诵椋鸟的卡场问题
叙情歌鸲吧
全部回复
仅看楼主
level 9
神隐🔥
楼主
link L2
token以外的同种族怪兽2只
自己一回合只能link召唤一张同名卡
1.这张卡link召唤成功的场合发动,这张卡链接指向的怪兽全部回到持有者手卡
2.一回合一次宣言一个卡名才能发动,这张卡链接区域怪兽的链接箭头合计数目的卡从自己卡组最上面翻开,存在宣言卡名的场合,那张卡加入手卡,其他卡全部送去墓地
2017年05月17日 08点05分
1
level 9
神隐🔥
楼主
显而易见,比解码语者、电影骑士少用一个素材,颜值不给本家拖后腿w
2017年05月17日 08点05分
2
level 10
-没起名的罐子
感觉不错
自带不取对象解场(可能)和解锁格子好评。
LINK2出的话貌似对本家的资源消耗还是不小,但也没有太好的办法
目前来说我是用乌合解放吟诵出独立来解除卡场问题,顺便可以提供素材。不过不知道为什么这只魔术师好像更适合用来出紫眷
2017年05月17日 09点05分
3
神隐🔥
原来乌合是这么用的!我现在还在傻傻的用鸟击和风灵术
2017年05月17日 09点05分
早坂大小姐想向我告白
@神隐🔥
【捂脸】风灵术就算了吧……
2017年05月17日 11点05分
-没起名的罐子
@神隐🔥
但是乌合的一个问题是上手复数容易卡住(扔G次次3乌合的我
)总之很多时候不上手就只能用聚集苟一下,然后超过两回合不上手就……
2017年05月20日 12点05分
-没起名的罐子
回复 大宇宙的神 :殉情歌鸲
2017年06月13日 06点06分
level 11
贴吧用户_0NNM6Ja
2017年05月18日 16点05分
4
level 11
摇过的可乐
3个LLlink的combo,
lz
可以参考一下
2017年06月13日 15点06分
5
神隐🔥
守护龙?!好像相性不错(☆_☆)。之前一直没找到跟指挥官相性好的龙族就把这个思路搁置了x
2017年06月13日 17点06分
神隐🔥
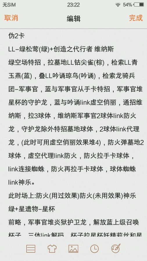
绿拉棕拿绿,叠吟诵去绿拿蓝。吟诵留场,蓝绿留手。比起强行展开似乎更加稳
2017年06月13日 17点06分
神隐🔥
如果是绿+金华猫,绿拉棕拿蓝,叠吟诵去绿拿龙骑,蓝+龙骑飞,堆1,龙骑+吟诵L虚空,通招猫拉龙骑堆2,星杯龙起效,蓝+龙骑+猫+护卫龙叠聚集,蓝作为素材将棕作为素材,5素材聚集。
2017年06月13日 17点06分
神隐🔥
说书的要点大概是在复数次利用龙骑兵团-军事官的效果。军事官守护龙护卫龙三件套会不会卡暂时存疑。胡的时候确实能起到作用
2017年06月13日 18点06分
level 11
Sin虹
等1004出风泛用Link就可以丁,还能加打点辅助组合打脸
2017年07月28日 13点07分
6
神隐🔥
啧!500超高加成
2017年07月28日 13点07分
1