【吧规V1.01】百度贴吧 MOANA吧 吧规
moana吧
全部回复
仅看楼主
level 11
2017年05月03日 13点05分 1
level 11
备用楼层
2017年05月03日 13点05分 3
2017年05月04日 10点05分
level 11
逛吧必看
1.文明用语,礼貌待人
2.贴子标题使用前缀
3.少灌水,多充实。可以水贴但不要过分
4.小尾巴不得长于50字,或者刷屏
5.重复内容(俗称火星贴)的贴子酌情予以删除
6.不得在水楼以外的贴子灌水,无关回复,无脑顶贴
7.请勿发布广告,召唤广告等
8.坟期3月,请勿挖坟
9.未经允许不得进行群宣,微信号宣传等
10.本吧请勿发布政治讨论,敏感话题相关的贴子
11.请不要发布与迪士尼/动画电影无关的贴子
12.主题帖中含有剧透,有不适人群的内容等的贴子应在标题明确标出
13.不得发布违反中国法律,百度贴吧协议及本吧吧规禁止范围的内容
14.发现违规行为请前往举报(吧务楼),艾特吧务,也可以表达意见
15.欢迎迪士尼/动画电影类贴吧或与MOANA相关(如配音演员)的贴吧发布外交帖,允许发布其他动画电影的内容/与迪斯尼相关内容,前提需要申请并获得批准
16.吧务处理将在吧务楼中展示以保吧务处理透明度
(细则见下,本楼禁止无关回复)
2017年05月03日 13点05分 4
第十一条说的是时间众筹么
2017年09月08日 04点09分
@怒水百贴 打个比方,不要在语文课上写数学作业
2017年10月06日 18点10分
level 14
[真棒]
2017年05月03日 13点05分 5
如果算无关回复就删吧[汗]
2017年05月03日 13点05分
@羽静🌻 借你这层艾特人算了~ @星空朝圣者@cyjyyd@shine孟男
2017年05月03日 13点05分
2017年05月03日 13点05分
level 11
细则:
文明逛吧
1).脏话,谩骂,侮辱,人身攻击等,删帖警告,复犯封禁一天,再犯封禁10天,还犯则加入黑名单
2).在他人贴子中捣乱,删帖警告,复犯封禁一天,再犯封禁10天,还犯则加入黑名单
3).头像,签名档,小尾巴等不和谐者,责令即日改正,对警告至于不理者加入黑名单
4).自己的兴趣爱好,观点,世界观等可能并不适用于他人,MOANA吧是众多吧友共同讨论的地方,而不是属于个人。请各位尊重彼此,己所不欲,勿施于人
*包括但不限于以上
———————
发帖
1).主题帖要求使用前缀,没有前缀的贴子视为水贴删除。格式为“【前缀内容】标题内容”,前缀应当尽量做到简练,建议不要超过4个汉字,3个单词。标题中最多只能包含一个前缀。前缀与内容不符,不合规范等酌情删除
2).未经允许的群宣,微信号宣传等,初犯删帖,酌情封禁一天或10天,再犯加入黑名单
3).非吧友玩笑娱乐情况的广告行为直接加入黑名单;类广告行为(擦边球)进行删帖,酌情考虑是否封禁一天或10天,再犯加入黑名单
4).政治讨论,敏感话题相关,引发不稳定争论的贴子将删帖,引起不良影响的,酌情封禁一天或10天
5).主题帖中含有剧透,有不适人群的内容等的贴子应在标题明确标出,否则视为水贴删除并予以警告
6).发布违反中国法律,百度贴吧协议禁止范围的内容者依具体情况封禁,拉黑操作
*7).资源管控详见资源管控细则
8).小尾巴不得带有有害性,恶作剧代码、链接,不得带有艾特。小尾巴,签名档不得带有不和谐内容。
9).在水楼外使用机器刷贴者,封删一天
10).含污秽图文,此类暗示等贴子删帖警告,酌情封禁。涉黄者加入黑名单
11).个人同类作品/同一项目/同一文章应当集中为一贴发布,否则视为水贴
12).允许发布其他动画电影的内容/与迪斯尼相关内容,前提需要申请并获得批准
13).帖子中使用攻击性、不文明或有歧义的词语句,诋毁或贬低他人的言论或作品者不作道歉将加入黑名单
14).刻意渲染不良情绪,影响吧内讨论环境,乱带节奏的内容,删帖警告,重则酌情封禁
15).供吧友选择查看的可能令人不适的图片/文字不得发布于主题帖一楼,否则删帖警告
16).含有争议模棱两可内容的,酌情删除
*包括但不限于以上
————————
楼主
楼主有权处理自己贴子中的骚扰,令人不悦的内容,涉及纠纷的内容处理结果建议同吧务处理,截图公示于吧务楼。
2017年05月03日 13点05分 7
level 11
水贴
本吧不禁水。但当首页水贴过多时,将以主题帖与本吧相关程度予以酌情删除,过分水贴初犯封禁一天,再犯封禁10天,屡教不改者加入黑名单。(括号内为吧务处理)
1).与动画电影/迪士尼等无关的贴子
2).同一ID,每有一份同类型作品便发一帖的
3).破事水、火星贴、问安帖、日经帖、夜经帖
4).无前缀
5).无意义无实际内容(必删)
6).新人报道楼之外的新人报道贴(予以提示,删除)
7).未经许可的水楼、盖楼,调查帖(询问吧友的年龄、性别、地区、星座、爱好等),聊天帖、曝照帖、签到贴
8).无脑堆官方图片,电影截图等的图片帖
9).无脑无营养顶贴回复(初次予以警告)
10).无脑复制粘贴回复(初次予以警告)
11).文字小尾巴不得超过50字,任何回复不得刷屏(必删)
12).吧务楼之外发表主题帖讨论关于吧规的非建设性内容
13).变相强制回复性帖子(活动需要的例外),如回复至多少楼放XX”
14).标题党性质的贴子,视现实情况酌情处理
15).伸手贴(必删)
*包括但不限于以上类型
2017年05月03日 13点05分 8
level 11
贴子审查
(适用于图文,主题,回复等)
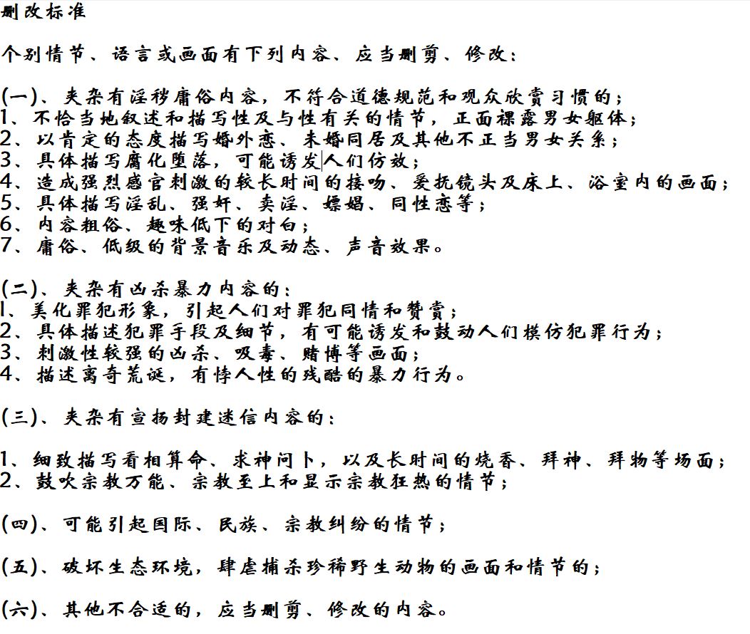
目前参照:
来自百度百科:【中国电影审查标准】
2017年05月03日 13点05分 9
level 11
坟贴
1).经讨论设立坟期为3月
2).吧务及楼主拥有封坟线设立权,撤销封坟线须有吧务组通过
3).可证明的擦边球挖坟行为删除挖坟回复,封禁十天
4).超过坟期的贴子仍然可由楼主通过大更新取消坟贴状态
5).精品贴无坟期
6).挖坟,跟坟者,初犯删帖警告,再犯每次封禁一日。恶意挖坟者加入黑名单
*包括但不限于以上类型
纠纷处理
1).不听吧务劝阻依然争论不休的,封禁一天。
2).不服劝阻甚至谩骂任何调解者的封禁10天,重则加入黑名单
3).出现纠纷,擅自发表关于纠纷的主题帖或做出其他过激行为以至事态扩大者酌情封禁10天
4).能互相退让,自动平息事端者不追究
*包括但不限于以上类型
2017年05月03日 13点05分 10
level 11
精品
*精品审核,管理目前由大吧主@星空朝圣者 负责。精品申请请到吧务楼
2017年05月03日 13点05分 11
level 11
*资源条例
1.判定为资源dog的垃圾号直接拉黑。
2.凡发布Moana《海洋奇缘》周边资源(包括但不限于设定集、故事书、原声带等)或其他迪士尼动画长片及其周边资源,需告知吧务,以免遭到不明所以的删帖。若同一时间段有多人发布同类资源,吧务组会综合考虑申请时间先后、资源优劣、申请人发帖质量等因素,相似相同资源择优保留。资源帖子主题前应加上前缀“【资源】”,否则将作删帖重发处理;
3.资源帖出现坏链,资源无效等,吧务组有权安排删帖,整理重发等操作。资源帖坏链可要求楼主进行补链或者到吧务楼说明情况
4.请合理使用搜索引擎,吧内搜索等功能,勿作伸手党。伸手贴必删。
2017年05月03日 13点05分 12
level 11
吧务管理
申请标准:
1.对本吧发展持有积极态度,能热心为吧友服务
2.优先考虑有吧务经验者,未有不良行为者及为吧友熟知者
3.能熟悉贴吧内容
上岗标准:
1.处理纠纷不拉偏架,处事公平,以平息双方为最终目的
2.足够活跃,能保持联系
3.因故辞职应当告知
4.吧友艾特吧务请求帮助时,应当积极配合
5.非机器人,非广告君的封/删操作均应当截图,取贴子链接并艾特当事人,附加说明,以单独楼层的形式粘贴于吧务楼
管理标准:
1.大吧主将对对不符合要求,群众口碑不良,及少作为,乱作为的吧务的小吧进行撤换
2.拒绝不正之人担任大,小吧主。请众吧友予以监督
2017年05月03日 13点05分 13
level 11
红线(直接封删甚至加入黑名单)
1).爆吧
2).攻击/诋毁/造谣
3).打擦边球/作死过度
4).有人提醒的情况下屡犯吧规
5).利用楼主权限删除对自己的不利内容,进行违规操作等
6).冒充吧务造成不良后果
*吧务组拥有对此吧规的最终解释权,并有权进行完善修订
2017年05月03日 13点05分 14
level 11
贴吧客户端真是鸡肋,置顶帖都给沉哪儿去了。
2017年08月31日 03点08分 17
1