level 2
遥遥晚风º
楼主

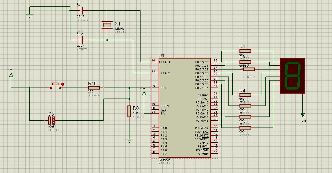
#include <reg51.h>#include <intrins.h>
#define uchar unsigned char
#define uint unsigned int
#define out P0
uchar code seg[]={0xc,0,0xa4,0x99,0x82,0x80,0xf9,0xb0,0x92,0xf8,0x90,0x01};
void delayms(uint);
void main(void)
{
uchar i;
while(1);
{
out=seg[1];
delayms(900);
i++;
if(seg[i]==0x01)i=0;
}
}
void delayms(uint j)
{
uchar i;
for(;j>0;j--)
{
i=250;
while(--i);
i=249;
while(--i);
}
}