小白求助
proteus吧
全部回复
仅看楼主
level 1
SKYMAMAMO 楼主
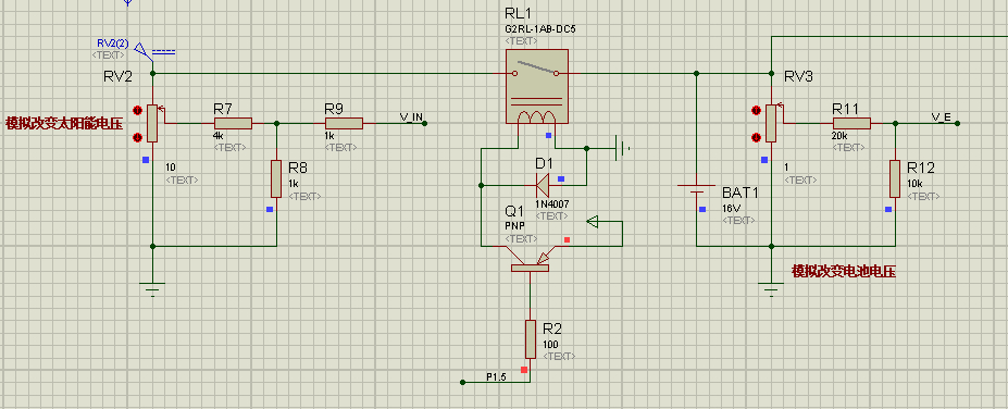
有没有大神帮详细解释一下每个部分的作用 邮箱3133627064@qq。com
2017年04月29日 02点04分 1
level 1
SKYMAMAMO 楼主
最好能画出来 谢谢大神
2017年04月29日 02点04分 2
1