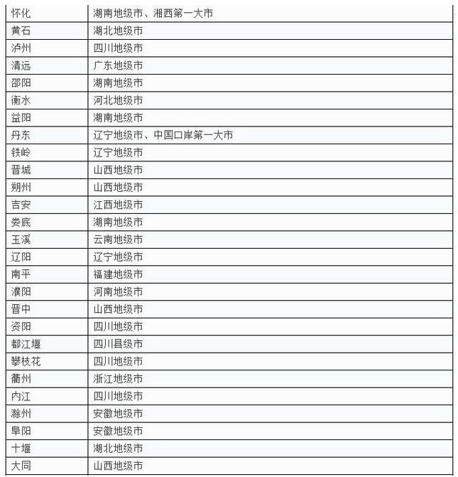
城市12345线划分;通化排在……
通化吧
全部回复
仅看楼主
level 9
请过来看7
楼主
找找吧!看看通化在哪……
2017年04月15日 02点04分
1
level 9
请过来看7
楼主
2017年04月15日 02点04分
2
level 14
draz1
不用看都知道啊
2017年04月15日 02点04分
4
level 12
为你停笔
这个太假了
2017年04月15日 03点04分
5
level 11
已被鸣人认同
通化经济水平二线是妥妥的
2017年04月15日 05点04分
6
请过来看7
二线?
2017年04月17日 06点04分
高人HALF就行
@请过来看7
花二线的钱,挣五线的钱~!
2017年04月28日 01点04分
已被鸣人认同
回复 高人HALF就行 :赞同
2017年04月28日 10点04分
level 6
龙生9仔
基本上地级市都能进四线城市,通化经济活力不行,要不然就应该是吉林省第三名,但全国来讲还是四线城市
2017年04月15日 05点04分
7
请过来看7
嗯确实
2017年04月17日 06点04分
level 8
关山一万重
北海倒数?
2017年04月15日 07点04分
8
请过来看7
嗯哼
2017年04月17日 06点04分
level 13
糖_先森
四五线差不多,没啥说的。
但就是…这个是谁排的,根据啥排的,权威嘛?话说,我没看强大无比的梅河口
2017年04月15日 08点04分
9
请过来看7
一个什么网站出的 应该有权威级; 辽源都没有梅河离开通化肯定不行
2017年04月17日 06点04分
创建名家
一点不权威,通化居然在张家港,江阴,昆山等县级市之后,不科学。
2017年04月17日 10点04分
糖_先森
@请过来看7
毕竟梅河口是个县
2017年04月18日 02点04分
糖_先森
@创建名家
江苏看苏州,苏州看昆山
2017年04月18日 02点04分
level 15
夏の小物
通化肯定5线
2017年04月15日 08点04分
10
请过来看7
四线 最后面 但也是四线哈哈
2017年04月17日 06点04分
level 11
半半斑斑l
额……我家门口有11线
2017年04月15日 11点04分
12
level 11
半半斑斑l
咱这是北京35环
2017年04月15日 11点04分
13
请过来看7
应该干到 100多环吧 哈哈
2017年04月17日 06点04分
半半斑斑l
@请过来看7
那得干到日本
2017年04月17日 13点04分
level 14
快乐的灌篮
小子,姐看上你了,一起去民政局吧
2017年04月17日 07点04分
14
level 11
卡卡in皇马
通化应该吉林省第三,比松原强
2017年04月17日 08点04分
16
1
2
尾页