怎么设置标点符号在字与字中间啊,好捉急,helppppppp
indesign吧
全部回复
仅看楼主
level 3
Kennthann
楼主
如图,有点靠前面的字,我想让符号在字和字中间,距离两个字的间距是一样的,怎么调QAQ
2017年04月12日 10点04分
1
吧务
level 13
Id2023
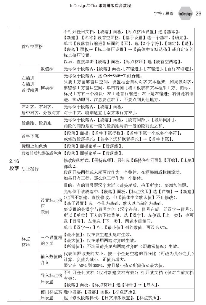
在标点挤压里设置,具体是增加汉字与它后面那些标点的距离。可参考下图:
2017年04月13日 06点04分
2
level 3
青河星云
建设楼主和以上几位朋友,分享一下Indesign的GREP案例,比如怎么批量修改导入word的一、二、三级标题,谢谢
2021年10月02日 11点10分
4
Id2023
grep的案例太多了,呵呵
2021年10月14日 02点10分
1