100 °_Highlight┋3.20新歌音悦台打榜(据说计入gaon)
highlight吧
全部回复
仅看楼主
level 6
blunch
楼主
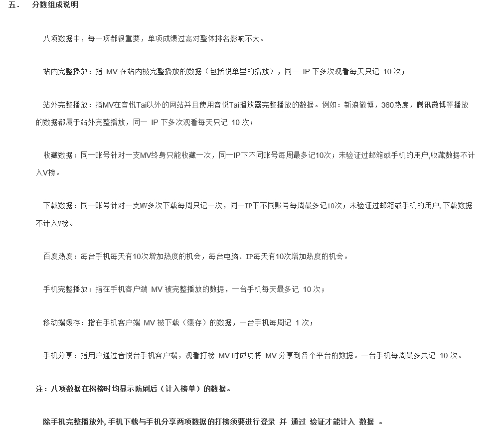
如图,如果计入gaon那大家又多一个地方打榜了,还有“百度热度”里也可以
加油加油
2017年03月20日 05点03分
1
level 6
blunch
楼主
http://news.yinyuetai.com/article/dujia/1587
附上打榜规则网页和部分规则图片
2017年03月20日 05点03分
2
level 7
可爱死算了
这个消息确定吗?尽量不要分散流量吧,美好的MV油管已经破一百万了,别愁眉苦脸是56万。
2017年03月20日 06点03分
3
可爱死算了
看错了,别愁眉苦脸是5.6万,怎么这么少,
2017年03月20日 06点03分
blunch
点开一楼图看,goan 标志下面有计入韩国榜单的说明,应该可以的
2017年03月20日 10点03分
blunch
@可爱死算了
油管真的心累
2017年03月20日 10点03分
level 5
_三四_
油管刷了半天都没动静
2017年03月20日 13点03分
4
blunch
是啊,刷N久那数据就跟没刷一样,开油管网还各种卡
2017年03月20日 15点03分
level 10
不过墨尘
重点还是放在油管和西瓜上吧
2017年03月20日 13点03分
5
H太阳公公🌝
对啊,现在这个最重要
2017年03月20日 14点03分
blunch
嗯嗯,只是说多个地方而已,而且音悦台也不给一直刷,10遍就封顶了貌似
2017年03月20日 15点03分
level 8
豌豆poppy
油管是吐的慢,方法对都会记入的。
2017年03月20日 15点03分
6
level 6
aroundyoungpd
油管西瓜,这个和一位没关系
2017年03月20日 16点03分
7
level 10
詩庭cindy
油管的數據好像沒什麼增加誒
2017年03月20日 16点03分
8
level 6
aroundyoungpd
油管方法对都会吐出来的
2017年03月20日 17点03分
9
可爱死算了
继续刷油管
2017年03月20日 23点03分
level 12
kasyun_c
还是油管吧!音悦台算了
2017年03月21日 03点03分
10
level 8
机智的米老鼠
这个是主打歌吗
2017年03月21日 06点03分
11
风起ling舞
别愁眉苦脸是主打歌,美丽是先行曲
2017年03月21日 07点03分
1