新人求助,请各位大大指点。
hfss吧
全部回复
仅看楼主
level 2
夜舞聽雨 楼主
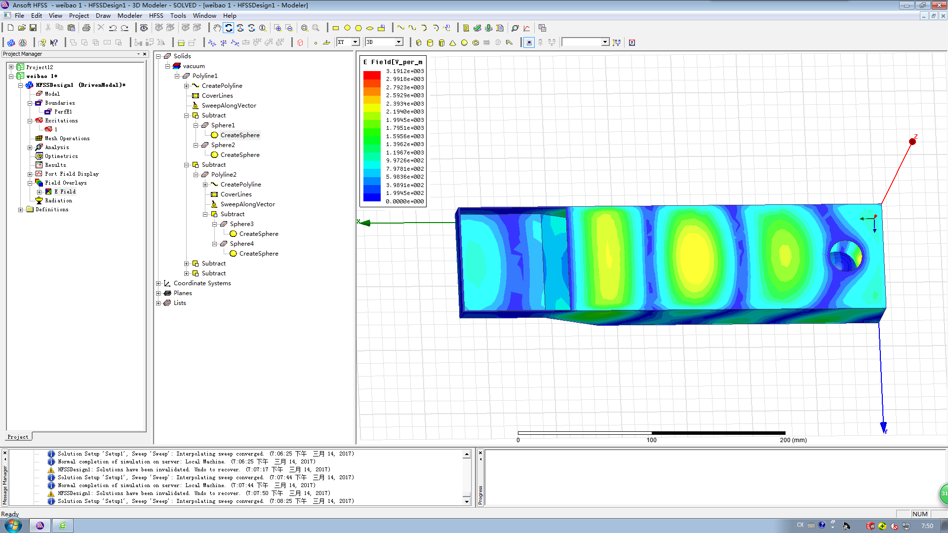
该模型为波导,中空。左方孔为微波出口,右小圆孔为磁控管放置处。选择右面为微波激励面,整体为理想界限。请问各位大大指点下,该仿真结果是否为最佳。如果不佳,需如何设置。 在此小弟先谢谢各位大大了。
2017年03月14日 23点03分 1
1