★让n3ds玩转FC.GBA.拳皇97.仙剑.生化危机2等游戏模拟器教程★
3ds汉化吧
全部回复
仅看楼主
level 10
去年发了几篇模拟器的教程.由于360云盘挂掉了.分享的链接没了.很多人找我要.但是当时我的n3dsll已经卖掉了.也不能尝试新的模拟器有没有问题.所以一直都拖着。一直到了去年年底。我才又在闲鱼入手了一台二手的n3ds。经过一年的发展。模拟器有了不小的变化。 鉴于很多三屌丝的童鞋还不是很知道模拟器的用法.这里来进行一份傻瓜式的教程
2017年02月09日 05点02分 1
level 10
2017年02月09日 05点02分 2
楼主辛苦了!小白长见识了
2017年05月13日 05点05分
level 10
游戏和附件下载地址:链接:[无效] http://pan.baidu.com/s/1mie7tZq 密码:vwgs
2017年02月09日 05点02分 3
楼主 请问你有3DS上FBA模拟器能玩的侍魂34 月华剑士12 双截龙的ROM吗,我在EMU618和EMU999下的ROM全都不能玩,只有你分享的拳皇97 98 合金弹头2能玩
2017年02月11日 12点02分
对rom的兼容性有问题。比较挑游戏。双截龙我试过可以玩的,其他的两个我还没试过。
2017年02月13日 00点02分
dos怎么设置老死机啊
2017年02月14日 05点02分
生化危机2 40帧。。。
2017年03月17日 01点03分
level 12
老三貌似无解,卡的掉渣
2017年02月09日 05点02分 4
+1
2017年02月23日 15点02分
老三目前可以完美的模拟器我试了有fc,sfc,md模拟器
2017年12月12日 01点12分
老三可以全速模拟的模拟器有fc,gb,gbc,sfc,md
2017年12月12日 01点12分
还有个pce。
2017年12月12日 01点12分
level 5
这个非常厉害,谢谢楼主
2017年02月09日 06点02分 5
level 13
[真棒]顶!楼主厉害!
2017年02月09日 06点02分 6
level 12
我升级了那一套模拟器,结果一运行就死机
2017年02月09日 07点02分 7
level 10
你用的不是我提供了这一套吧!也可以用我给的这个安装方法重新开心地玩起来。
2017年02月09日 07点02分 8
我是在官网下的最新稳定版,也不知道怎么回事,原来的可以用,这个最新的一用就死机
2017年02月09日 07点02分
level 10
re系列模拟器并不是每个版本都能正常运行的。所以安装我给的模拟器就行了,自己去下载的不一定能用.
2017年02月09日 07点02分 9
mgba安装完第一次运行能打开 后面打开就闪退
2017年04月16日 19点04分
level 8
这个要感谢楼主了
2017年02月09日 07点02分 10
level 11
fc的话用nestopia效果更好,连第二次机器人大战中文版都能完美运行。
另外想请教楼主,我用libretro的gpsp的时候,bios.bin存放在了cores/system文件夹里面,但是用gpsp运行汉化版的游戏全部提示fail to load content是什么原因呢?谢谢
2017年02月09日 07点02分 11
level 10
你的bios不知道有没有问题,最简单的办法就是下载我的模拟器和附件按我的方法替换和安装一遍,我的附件里面大部分需要的bios文件都是齐全了的。
2017年02月09日 07点02分 12
好我再试试。mgba玩起来虽然速度不错,但是有偶尔会不明原因的破音,感觉还是不太完善。
2017年02月09日 07点02分
你模拟器里面的gpsp是用的nightly版还是stable呢?
2017年02月09日 07点02分
nig版本 gpsp能运行的游戏基本画面声音速度都好,运行不了的可以用mgba玩。
2017年02月09日 07点02分
level 10
fc的几个模拟器都运行的还不错,可以安装一下进行互补游戏,
2017年02月09日 07点02分 13
lz,哪些模拟器是完美模拟的呢?
2017年02月10日 02点02分
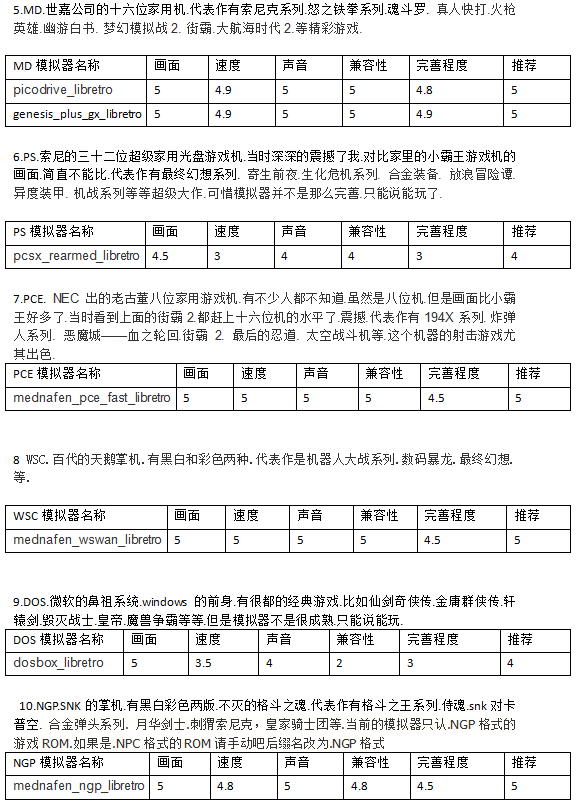
没有完美的模拟器.你可以看下教程里我个人对模拟器的个人评估.画面.速度.声音.兼容性等都有评估.可以参考下.不过总的来说ps以下的模拟器基本比较好的了.ps.dos的不行.只能说能玩.
2017年02月10日 04点02分
level 14
先感谢下
2017年02月09日 08点02分 14
level 11
老小三能用吗
2017年02月09日 10点02分 15
同问
2017年02月09日 14点02分
我没有老小三所以不知道.估计大部分都不行.gb.fc.sfc.md之类的可以尝试下
2017年02月10日 04点02分
1 2 3 4 5 6 尾页