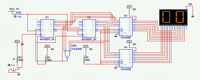
两个部分电路单独仿真都没问题,
multisim吧
全部回复
仅看楼主
level 4
逍遥disco
楼主
两个部分电路单独仿真都没问题,放到一起就出现错误(两部分没有接触)
2016年12月29日 09点12分
1
level 4
逍遥disco
楼主
求大神支招
2016年12月29日 09点12分
2
level 1
沐晓涵11
楼主解决了吗
2017年11月22日 16点11分
4
level 2
FANG东皇
我的也有这个毛病 楼主解决问题了吗?
2018年11月29日 10点11分
5
level 1
言多必失akd
multisim程序有大问题
2023年09月02日 07点09分
6
逍遥disco
7年前的问题了,老哥。我都毕业工作6年了
2024年03月28日 09点03分
言多必失akd
@逍遥disco
这个问题到现在都没人解决
2024年03月28日 12点03分
level 9
请叫我大仙长
2024年03月28日 09点03分
7
逍遥disco
谢谢大哥。我毕业6年了,这是大二发的帖子
2024年03月28日 09点03分
1