求问复旦347心理学专业综合
复旦大学研究生院吧
全部回复
仅看楼主
level 3
jx无泪9
楼主
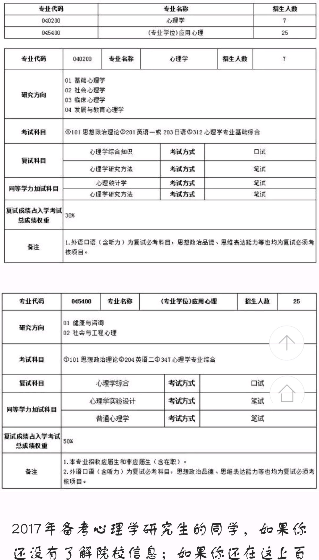
如题,求问复旦大学应用心理学专硕的专业课347心理学专业综合 复旦指定的参考书目。
2016年10月30日 04点10分
1
level 1
小鈺鈊
2016年11月05日 12点11分
2
level 1
小鈺鈊
2016年11月05日 12点11分
3
1