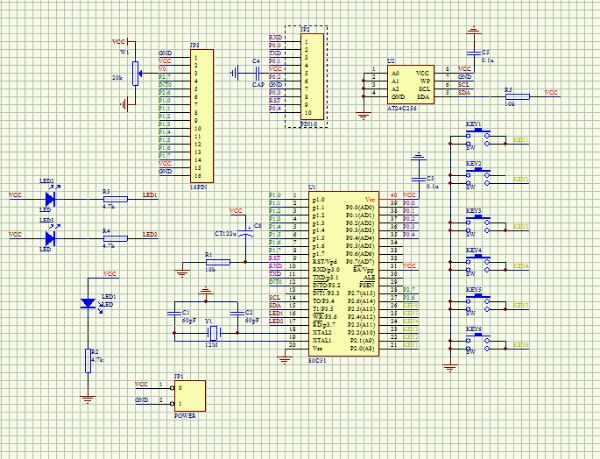
这个图是做什么的,可以添加什么器件吗,比如显示器,凤鸣,可以那
protel吧
全部回复
仅看楼主
level 2
罗巴塞特
楼主
2016年09月06日 11点09分
1
level 2
罗巴塞特
楼主
求各路大神帮忙!急
2016年09月06日 11点09分
2
level 6
钥飞瑶
图太模糊了,但是我确定上面已经有液晶了,不用加了
2016年09月06日 23点09分
3
1