南宁国际半程马拉松准备开始报名,有同区域朋友吗?
马拉松吧
全部回复
仅看楼主
level 1
honghongsu 楼主
话说团体组合报名费用才40元,两个人一起的算不算团体组合呢?
去年就自己一个人报名,花的钱有点冤枉啊[冷]
2016年09月04日 15点09分 1
level 11
你哪儿的?团报的50
2016年09月04日 16点09分 2
level 1
honghongsu 楼主
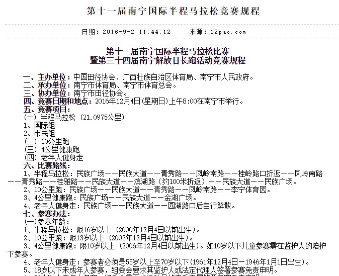
抱歉,我跑的是10公里组而已[吐舌],以下是各个组报名费,广西南宁朋友有兴趣吗
2016年09月04日 16点09分 3
level 13
[怒]什么时候上全马
2016年09月04日 16点09分 4
level 1
honghongsu 楼主
南宁目前没有全马的赛程出现
2016年09月05日 07点09分 9
连桂林都有了
2016年09月05日 07点09分
level 11
本来南宁在我的跑马计划之中的,可是后来中签了广马,12.11跑,所以就只能下次了
2016年09月05日 08点09分 10
我也中签广马 我报的是全马
2016年09月05日 11点09分
2016年09月05日 13点09分
我也想跑广马,可惜想报名时已经没了…
2016年09月07日 05点09分
level 11
桂林都有全马了南宁居然还不跟上,不过说到底南宁政府对于马拉松这件事支持度很一般,跑过一次那赛道完全不想去第二次,很偏僻风景很一般
2016年09月05日 10点09分 11
政府还是比较重视的,要不然也不会花那么多钱请那么多特邀来,作为半程赛事去年被评为银牌赛事,显然做了不少公关和努力的
2016年09月06日 10点09分
level 6
什么时候比赛的啊?也是南宁的,真想报名…怎么组团?
2016年09月07日 05点09分 12
level 11
组团告诉一声
2016年09月07日 14点09分 13
level 1
honghongsu 楼主
要30人才能算一个团体组合,打电话问过了
2016年09月08日 14点09分 14
1