纸局太衰,郑徐还没开通,要配属的新车被抢铁豪抢,还净损失4组
郑局车迷吧
全部回复
仅看楼主
level 14
mildblues
楼主
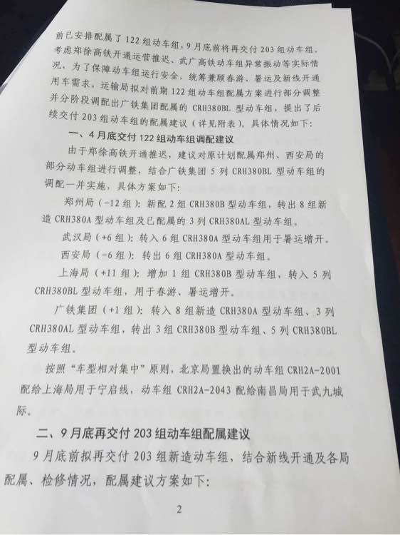
郑徐开通前,面皮局新配29组CRH380B,而纸局加上已经配属的2组,也只有10组380B。
面皮局净增23组,纸局净增-4组,这是郑徐开通纸局也没几趟始发车的节奏啊,还是要做蹭车局?
以下图片转自火车吧。
2016年05月06日 07点05分
1
level 14
Only_瑞少
消息,图来源
2016年05月06日 07点05分
2
mildblues
图转自火车吧,上面已经说了啊
2016年05月06日 10点05分
level 13
不变的22
抢铁拿自己的旧兔子换别人的新老鼠
2016年05月06日 08点05分
3
level 7
HPHTCG7
这是杨副总经理一人能定?
2016年05月06日 11点05分
4
level 3
5条件为你
这种新闻肯定假的
2016年05月06日 11点05分
5
level 14
mildblues
楼主
面皮局还增配了10组2A,等于净增33组,而纸局净减4标准组。
2016年05月06日 11点05分
6
level 12
jiaoyang230
怎么可能不增还减?难道郑徐没郑局什么事?跟郑西一个样?
2016年05月06日 15点05分
7
level 12
jiaoyang230
铁路总公司现在发文还用这种手签的方式?
2016年05月06日 15点05分
8
level 10
人帅心暖
4月份郑局配了不少的380B,因为从招标文件里看出来郑局要不少的380B配件,而西局没有,说明郑局4月份配了几十组车,西局9月份配的多。今天那个文件没说明4月份配属,只说了调配建议
2016年05月06日 15点05分
9
level 12
zdrgbjom
没始发也没啥事,标杆别跨郑州就行
2016年05月08日 12点05分
10
level 8
libo860324
今年郑州局客运提客流
货运装车是靠不住了 主抓周转量 给洛阳疏解 平西 南阳 等枢纽都下了任务
2016年05月08日 14点05分
11
level 12
躺在马路中间♂
4月份郑局已经配至少20组兔子,这文件是五月和九月
2016年05月10日 00点05分
13
level 14
mildblues
楼主
那纸局在4月份究竟配了多少组380B呢?
2016年05月10日 14点05分
15
1