彭先泽先生《安化黑茶》全本(含水印截图版)
安化黑茶茶友吧
全部回复
仅看楼主
吧务
level 16
光头年轮
楼主
受
@杨小鱼1029
女士委托,作本帖的发布。
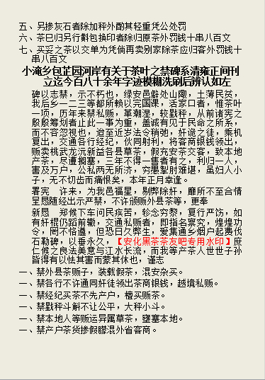
考虑到扫描件观看模糊,格式也因为上下立式阅读习惯不便,杨女士利用工作之余用了近两个月将整本全文手打出来,并作了适当的设计编排。
受她之委托,考虑到贴吧的实际权益,特作截图加水印处理,相信看文的茶友仍然是十分便利,随读随阅,也可在图片该楼层跟楼讨论。相信茶友吧的水印不会影响大家观瞻。
2016年03月18日 17点03分
1
吧务
level 16
光头年轮
楼主
2016年03月18日 18点03分
15
吧务
level 16
光头年轮
楼主
顶
2019年06月21日 16点06分
125
level 14
强力胶粘豆包
看旧贴一般是不敢回的,但这次领导带路,一定是有原因的,先支持下,等领导明示
2019年06月21日 23点06分
126
吧务
level 14
兰州西岭雪
顶
2019年06月22日 00点06分
127
level 11
一路向前🌿🌴🌱
顶
2019年06月22日 00点06分
128
1