我汉化的三个高级货运经济MOD
trainfever吧
全部回复
仅看楼主
level 12
lqqgzcn 楼主
Train Fever 发布以来,国外玩家根据游戏里的货运经济比较简单的不足,陆续制作了一些增强货运经济的MOD,以增加游戏的乐趣,以前我曾经作过这些MOD的汉化。
这次我在版本7753的框架下,对三个比较好的货运经济MOD的更新版,重新进行了汉化,下面简要介绍一下( 首先衷心感谢这三个MOD的原作者!!!):
2016年03月09日 01点03分 1
level 12
lqqgzcn 楼主
一、Cargo mod
产业链图示:
2016年03月09日 01点03分 2
这个MOD与游戏本身一样,郊外的工厂只有一种货物运往城里的工厂,但是增加了郊外产业链的环节。
2016年03月09日 02点03分
level 12
lqqgzcn 楼主
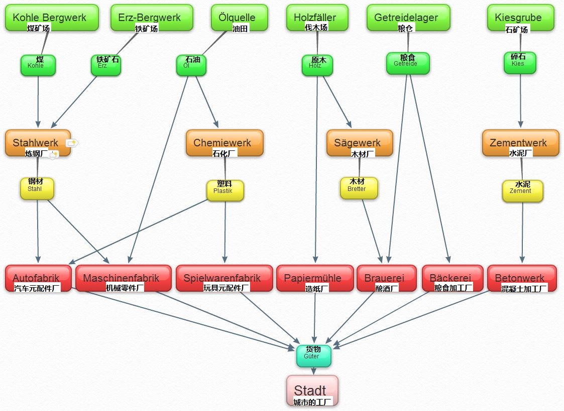
二、ATT
产业链图示:
2016年03月09日 01点03分 3
这个MOD增加了郊外产业链的环节,同时有四种货物运往城里的工厂。
2016年03月09日 02点03分
level 12
lqqgzcn 楼主
三、AIM
产业链图示:
2016年03月09日 01点03分 4
这个MOD增加了郊外产业链的环节,同时有七种货物运往城里的工厂。
2016年03月09日 02点03分
level 12
lqqgzcn 楼主
喜欢玩货运的,可以去下载看看:
下载链接:[无效] http://pan.baidu.com/s/1jGPFo2q
2016年03月09日 01点03分 5
提取密码:ykjv
2016年03月09日 01点03分
level 15
不错!
2016年03月09日 04点03分 6
level 11
已收藏
2016年03月10日 08点03分 7
level 11
正版能用么,已开的图,能用么
2016年03月10日 08点03分 8
正版应该也能用mod,可以在载入存档时启动/禁用mod
2016年03月10日 15点03分
level 7
弟一个产业链里面有个“逻辑错误”:炼钢是不用焦炭的,炼铁也没有用木炭的。
正确式:
炼铁:铁矿石+焦炭+煤(少量)或重油
炼钢:铁水+铁锭(废钢)+氧气
2016年03月13日 04点03分 9
你可以把木炭想成锅炉用的 用他来生火提炼 就合理了
2016年03月17日 06点03分
level 6
怎么安装?
2016年03月16日 06点03分 10
放到游戏安装目录\mods下即可
2016年03月16日 08点03分
level 14
玩了AIM 很爽啊 主要带的MOD货车很爽 拉钢材的车动画效果很嗨皮
2016年03月17日 15点03分 11
level 5
收藏了
2016年03月30日 13点03分 12
level 13
感谢楼主分享~[哈哈]
2016年04月02日 10点04分 14
level 9
谢谢
lz
,有空试一下[哈哈]
2016年04月03日 13点04分 15
level 5
好复杂。。。不过可玩性高了很多啊。。。
2016年04月08日 14点04分 16
1 2 尾页